關于路線圖,技術專家們向來給予高度評價。
對于某一特定技術,技術路線圖通常會提供寶貴的數據,分析目前的發展現狀,預測未來的發展前景。一條優秀的路線圖可以為發展戰略指明方向,促進技術不斷進步。
在智能電網領域,路線圖正逐漸揭開面紗,變得日益清晰。
國際能源署“智能電網技術路線圖”簡述


一、智能電網概述風電材料設備
IEA指出,全世界的電力系統面臨著諸多挑戰,包括基礎設施老化、需求不斷增長和越來越多種類的可再生能源并網需求,電動汽車的興起、提高供電安全性的需要、減少碳排放壓力等。智能電網技術不但能夠應對這些挑戰,而且能夠支持更加清潔、更加高效、價格更為合理和可持續性更高的能源供應。
根據IEA定義,智能電網是使用數字和其他先進技術監控與管理來自所有發電源的電力輸送,以滿足最終用戶各種電力需求的一種電力網絡。智能電網協調所有發電廠、電網運營商、最終用戶和電力市場利益相關者的需求和能力,盡可能高效地運行系統的所有部分,最大程度地降低成本和環境影響,同時保證最大的系統可靠性、適應性和穩定性。本路線圖中所指的智能電網包括電力網絡(輸電與配電系統)以及與發電、儲存和最終用戶接口。雖然許多地區已開始其電力系統的“智能化”,但所有地區都將需要大量額外投資和計劃才能實現更加智能的電網。智能電網是一套不斷完善的技術,可以在全世界范圍內以各種不同的設置和比率來配置,這取決于當地的經濟吸引力、與現有技術的兼容性、法規發展和投資框架等。下圖顯示了智能電網的演變特點。
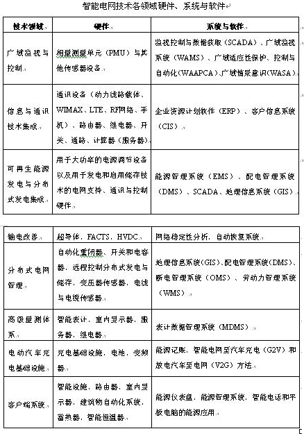
從技術上來看,智能電網包含許多技術領域,從發電到輸電、配電,再到各類電力消費者。有些技術是主動配置的,其開發和應用均已成熟;而有些技術則需要進一步的開發和論證。完全優化的電力系統將配置下頁圖中的所有技術領域。但是,提高電網智能性并不涉及全部技術領域。
二、智能電網技術發展
1.技術研發和示范:①智能電網技術繁雜,一些技術已經發展比較成熟,但一些技術仍有待發展。這就需要在繼續對這些不成熟技術進行研發的同時,適當建立商業示范項目,獲取一手數據(2011~2025年)。②進行需求側管理是智能電網主要特點,主要是對工業、服務業和居民用電需求進行管理,有助于削峰填谷。在電網運營方面,對于需求側管理的技術發展很成熟,還需大量投入;在發電側,也需要提高需求側管理技術,提高其接納可再生能源的能力(2020年完成)。③從現有示范項目來看,用戶端基礎技術研發加速了智能電網用戶調解電力需求的能力,也提高了用戶電力需求的穩定性。目前相關技術正在研發過程中,有些已經開始進入示范階段(2011~2020年)。cnwpem
2.標準制定:①各國政府和相關部門應對智能電網設備、數據傳輸和交互性等問題進行定義,并制定相應標準,這首先應建立一個標準制定計劃(2011~2013年)。②增強智能電網標準國際合作,推動國際標準的制定(2011~2050年)。cnwpem.com
三、政策法規的制定
IEA指出,建立有助于智能電網發展的投資環境,最重要的就是平衡各方費用、利益和風險,這就需要制定相關法律法規。具體路線圖如下:
1.發電、輸電和配電:①制定相關規章制度,使得發電布局形成這樣一種形式,即大規模發電站與小的分布式發電方式并存(2011~2030年),制定有助于可再生能源接入的相關政策機制,鼓勵可再生能源發展(2011~2030年)。②制定地區輸電系統評估制度,找出與智能電網差距,指出存在問題,規劃近期和中期投資(2011~2020年)。③制定相關政策法規,使得智能電網發展能夠推動分布式發電領域投資,并獲取收益(2011~2020年),發展用戶信息實施監控系統,推動分布式發電系統計劃、設計和運作(2011~2050年)。
2.智能電網、智能用戶政策:①將智能電網示范項目運行中好的實踐經驗予以制度化,提高對用戶行為等問題的分析能力(2011~2020年)。②加強服務業和居民用電領域支持力度,增加智能電網示范項目(2011~2050年)。③制定電力使用設備和價格監測工具的發展政策,推動用戶對于電力市場變化和制度的制定做出適時的反映。(2011~2030年)。④對于用戶用電信息采集,制定相關政策和保護機制(2011~2020年)。⑤發展社會安全網絡,為那些不能從智能電網布局中獲利的用戶提供電力保障機制(2011~2015年)。
3.建立協商一致的智能電網布局方案:①IEA認為,隨著智能電網的布局,電力系統會越加以用戶為中心,但是用戶行為難以預測,這就需要通過對電力系統用戶的培訓,加強其對智能電網的理解,并增強其與智能電網互動的能力(2011~2020年)。②研究智能電網技術解決方案,優化電力系統結構(2011~2020年)。
智能電網路線圖基于多個層面展開,既有地方級的,如加利福尼亞州,也有國家級的,如愛爾蘭與韓國,還有超國家級的,如國際能源機構。智能電網路線圖還解決了一些具體領域的問題,比如,有針對特定行業的安大略智能家居路線圖,還有關于特定研究方法的國家標準與技術研究院標準路線圖。出臺國家級的智能電網路線圖,不斷受到鼓舞。
上述這些做法都深得人心。此外,國際能源機構還指出了智能電網發展路線圖帶來的潛在效益,包括以下幾個方面:
•提高了一系列利益相關者對智能電網性質、功能、成本和效益的認識;
•明確了發展智能電網技術需要采取的重要行動以及有助于實現全球能源與氣候目標的相關政策;
•因地制宜設計發展路徑,制定里程碑目標;
整體來看,所有的路線圖似乎都指出,智能電網未來將呈現出以下關鍵特征:
•擁有便于部署可再生能源等各種發電來源和儲能設備的技術;
•擁有促進用戶參與智能電網的技術,例如自動化網絡和能源儀表盤;
•電氣化的交通;
•電氣化的空間調節和水處理(加熱和冷卻)。
如果想了解改造后的電力系統是什么樣子,你只需參考任一條路線圖,同時,你還能從中獲悉實現未來目標的方法。
責任編輯: 中國能源網