摘 要: 通過分析燃煤電廠對大氣排放的各類物質可以發現,這些排放都和霧霾發生有關。其中,除了三項常規污染物物外,可凝結顆粒物(CPM)、溶解固形物、氨氣(銨鹽)、溶解水蒸氣、熱量排放等均沒有在監測范圍內,對霧霾的形成作用不可低估。其中,可凝結顆粒物、溶解固形物主要形成一次排放超細顆粒物;氨氣和二氧化硫、氮氧化合物等在大氣中二次復合,形成超細顆粒物;水蒸氣、熱排放對宜霾氣象條件形成作用顯著。對常規污染物之外的其它排放,需要進行必要的霧霾形成之間的關系分析,對霧霾關系顯著的排放進行有效監管。這些微觀主體污染物排放的遺漏,在電廠密布的華北平原地區,新的排放標準和脫硝加價經濟政策刺激,同一時間集中發力情況下,造成這一地區的霧霾大暴發和鄰近領域的臭氧快速升高,也是很好理解的。而突變是尋找霧霾大暴發原因的最好切入點。
關鍵詞:煤炭 煙氣 霧霾 路徑 電廠
在常規污染物連續多年持續下降情況下,霧霾天數大暴發,肯定與某種不被監測的污染物暴升相關。在窮盡其他所有可能的變化,不可能引起霧霾天數的突變之后,只有發生突變的燃煤煙氣治理設施成為我們排查的重點。
華北平原密布的煤電廠及其燃煤煙氣治理設施技術和管理缺陷,在新的排放標準和經濟刺激政策下,短時間內集中發力,使得山東省霧霾天數連續兩年翻番式增長。
剖析一個典型電廠的污染物排放情況,就可以清楚的理解上述暴升的原因,可能是發達國家監控但我們沒有監控的可凝結顆粒物,過低的氮氧化物排放標準導致的脫硝過量噴氨,過量的水汽排放到充滿超細顆粒物粒子的大氣中。PM2.5質量濃度沒有多大變化,但有產生數濃度暴升的多個技術環節,預示著PM2.5數濃度的暴升,更可能是霧霾大暴發(山東)或臭氧暴升(上海)的根源。
一、常規污染物大幅度下降情況下,霧霾大暴發且持續至今,肯定有被大規模遺漏的非常規污染物存在
不可否認,中國北方霧霾的本質根源是化石能源燃燒或煙氣治理環節產生的污染物排放超過了環境承載能力。而在三項(二氧化硫、氮氧化物和煙塵)被監控的主要污染物排放量在歷史峰值期間沒有暴發霧霾;達到歷史低點的情況下,霧霾沒能止住,只能說明在常規污染物排放之外,有更重要的影響霧霾的因素,這些因素伴隨著化石能源使用過程的排放。或者說,病根是化石能源燃燒或煙氣治理環節產生的非常規污染物排放超過了環境容量,但下的藥是常規污染物治理,不對癥。
必須抽絲剝繭,厘清這些排放,進行一一篩查確認、或排除,找到致霾因素,對癥下藥。不能想當然認為某些排放(不一定是污染物,如可以是水蒸氣,熱量)就一定不會對霧霾產生較大影響。在常規污染物排放上做足了文章,霧霾治理效果仍不好的情況下,治霾手段指向揮發性有機物的大量減排(非常困難),甚至往碳減排(更是困難,技術發展需要若干年時間)上去靠,就如同隔山打牛了。對癥下藥,可能很快就有低成本的好效果。
二、以燃煤電廠為例,分析能夠上天的所有污染物和水汽及熱排放
燃煤電廠消耗的煤量占中國全部用煤量的約50%,且燃煤電廠主要分布在經濟活躍區域。以燃煤電廠進行解剖,更具有代表性。
百萬煤電機組額定工況下為例,標準煤耗280克/立方米(能源轉換效率44%),濕排煙溫度50℃,煙氣量350萬標方/小時,循環水流量10萬噸/小時。
表1 燃煤電廠的主要排放源


三、燃煤電廠各種污染物或水汽和熱量的排放歸納
進一步對燃煤電廠的污染物排放或水汽和熱量的排放進行歸納,以及對它們實施的管控情況,就能夠排查出哪些是我們忽略掉的污染物及其變化趨勢。
表2 燃煤電廠主要排放的受控狀態


四、燃煤電廠排放對霧霾的影響因素
燃煤電廠污染物排放或水汽和熱量排放中,對霧霾形成有影響的因素,歸納如下。
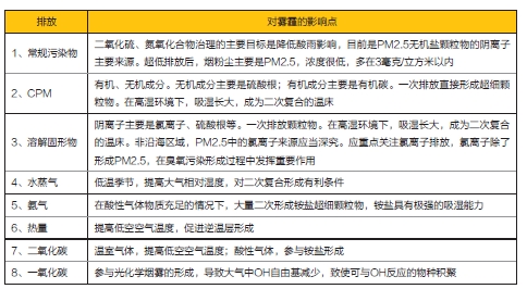
表3 燃煤電廠排放對霧霾形成的影響點
五、燃煤電廠排放對霧霾形成的影響和貢獻分析
CPM、溶解固形物,形成大氣中的一次顆粒物排放。溶解固形物也是大氣中氯離子的主要來源。CPM是一次超細顆粒物的主要排放源。
低溫季節的氨氣排放,畜牧業、農業產生的氨排放早就穩定,且低溫季節排放量低,工業脫硝氨排放是低溫季節主要增量。氨氣和二氧化硫、氮氧化合物(包括已經形成的硫酸霧滴、硝酸霧滴)反應,形成硫酸銨、硝酸銨等銨鹽超細顆粒物。如果氨氣濃度不充裕的話,二氧化硫、氮氧化合物主要形成酸雨濕沉降。
水蒸氣排放,低溫季節顯著提高大氣相對濕度,促進靜穩氣象條件的生成,促進細顆粒物吸濕長大,二次復合細顆粒物快速形成。更為關鍵的是,如果大氣中沒有時時刻刻因為技術缺陷集中發力造成的足量的超細顆粒物的存在,再多的水汽排放在大氣中也沒有關系。
高相對濕度條件下,大氣中業已形成的顆粒物具有極強的吸濕性能,相當于空中立體儲水,水的蒸發釋放、吸濕存儲過程顯著延長,不利于形成濕沉降,地表不能有效獲得太陽光照,逆溫層形成并加劇,靜穩氣象更難打破。光照下降的情況下,低溫、靜穩、高濕,清潔能源基本失去作用,取暖、照明等能源需求量顯著上升,需要更多的化石能源消耗,惡性循環。
低溫靜穩氣象條件下,通過冷卻塔、煙囪等的高位排放熱量在能夠提高低空的空氣溫度,地表溫度低,更容易促進逆溫層的形成;同時,導致相對濕度難以繼續提高,不能形成有效降水、凝露,濕沉降清除污染物效果不好;較高的地表溫度,促進二次復合反應過程。
二氧化碳是典型的溫室氣體,燃煤電廠的二氧化碳排放量驚人。二氧化碳形成溫室氣體效應,會提高地表積溫,且本身也是酸性氣體,可以形成不穩定的碳酸氫銨等超細顆粒物。
一氧化碳本身就是大氣污染物,AQI之一。
六、結論:燃煤電廠幾乎所有的大氣污染物以及水蒸氣和熱量排放對霧霾都有影響
竹管窺豹,可見一般。石油、天然氣、煤炭等在作為燃料使用過程中,或在作為化工原料使用過程中,或多或少都存在燃煤電廠存在的排放問題。
當逐項清理了大氣排放后,通過量化分析,能夠找到影響霧霾的各種排放影響因素,正本清源,區別影響程度,分輕重緩急進行有效治理。不宜死盯著三項常規污染物不放,在超低排放后還要再過分挖潛。否則,就會象過度脫硝導致氨排放一樣,按下葫蘆浮起瓢。
責任編輯: 李穎