摘 要:從2013年初開始至今,中國北方地區霧霾大爆發已經8年多。8年治霾成績主要是重霧霾天數有較大幅度下降,PM2.5質量濃度下降50%(相比霧霾大爆發前也是)。但是,以能見度為判別依據,屬于霾、霧和輕霧的天數始終在高位徘徊。看遠處淡淡的灰色籠罩,是一年中的絕對常態;在一些屬于用有偏差的數據計算出來的空氣質量優良的日子也是如此,是霧霾大爆發之前的8-10倍(山東數據)。
即使在新冠疫情期間,一般人的經濟活動基本停滯,霧霾依然頻頻光顧。對照導致霧霾大爆發的根本原因,是非常規污染物(可凝結顆粒物、過度噴氨造成的氨排放、濕煙氣中有水溶性鹽的霧滴或氣溶膠等)無控制排放,真正的霧霾治理還沒有開始。
這8年中兩項大氣治理考核指標,是PM2.5質量濃度和根據AQI計算出來的空氣優良天數,并不能反映霧霾天數變化的實際。結果是PM2.5質量濃度大幅度下降,但霧霾依舊。真正造成霧霾大爆發的是PM2.5數濃度,一直在秋冬季持續高位徘徊,是濕法脫硫脫硝為主的燃煤煙氣治理設施的多種缺陷,在大范圍內集中持續發力造成的。顯然,霧霾治理遠遠沒有到可以鳴金收兵或轉移陣地的階段。大氣污染治理必須聚焦在迫在眉睫的霧霾治理上,對癥下藥,迅速取得勝利,而不能繼續顧左右而言他,打一槍換一個地方。
準確的目標定位和適時的修正校準,對大氣污染治理而言非常重要。這樣才能夠在付出持久且沉重代價后,及時總結經驗,聚焦根本目標,用好科學的考核指揮棒,實現大氣污染治理的初衷,讓人民滿意。打一槍換一個地方,跟著感覺走的做法是需要避免的。
一、秋冬季大氣污染治理的戰略目標和考核指標與霧霾治理的迫切要求有較大偏差
2013年初開始的霧霾大暴發,讓中國付出沉重的代價。全社會付出巨大代價進行治理,仍然按照年度的霧霾大暴發持續至今,只是重霾天數少了,總的能見度小于7.5千米的霾或霧的天數并沒有明顯的降低,一年中看遠處灰蒙蒙的的日子是常態,大部分時間都是如此。只有雨后或大的氣象條件變動后,才有短短一兩天的時間,似乎回到了霧霾大暴發之前的日子。
反思一下2013年霧霾大暴發之后大氣污染防治的戰略目標和考核指標,主要是PM2.5質量濃度和包括根據PM2.5質量濃度等在內的6個指標的首位污染物計算出來的空氣質量優良天數。與之相對應的微觀領域,主要是化石能源燃燒產生的常規污染物的排放標準不斷加嚴,比國際先進水平很要低很多。企業也為此付出沉重代價。
但是,PM2.5質量濃度的峰值是2006年,之后一路下坡,在2010-2013年處于平臺期,之后更是快速下降。目前,已經比霧霾大暴發期間的PM2.5質量濃度下降50%以上,從山東省霧霾總天數看并沒有下降多少,仍然是200多天,遠高于霧霾大暴發之前2001-2011年平均29天。
在PM2.5質量濃度峰值時,霧霾沒有大暴發,而是在有了大幅度下降后的2013年開始大暴發,至今又下降50%,霧霾天數仍然很高,大暴發后沒有下降多少。有的環保專家認為,這說明2013年沒有霧霾大暴發,可能是輿論影響下人們的錯覺。而在對每年每個小時的霧霾程度進行細分后,北京的數據清晰的顯示,PM2.5質量濃度大于300的小時數,2013年比2012年翻一番。可見霧霾大暴發按照PM2.5質量濃度也是事實,只是這個指標與霧霾大暴發的事實差距較大。以此指標作為2013年霧霾大暴發之后大氣污染治理的核心指標,顯然是存在很大問題的。這明顯不符合邏輯,即PM2.5質量濃度峰值時沒有大暴發,而如今大幅度下降后仍然霧霾天數很多。
至于另一個關鍵指標空氣質量優良天數,是建立在PM2.5質量濃度為秋冬季首要污染物的計算公式之上的指標,存在的問題和PM2.5質量濃度與霧霾天數的變化規律差異太大,無法表征霧霾天數變化一樣。
也就是說,2013年之后以PM2.5質量濃度和空氣質量優良天數為考核指標的大氣污染治理,與霧霾大暴發的天數存在邏輯上的矛盾。在霧霾是核心治理目標情況下,這兩個指標作為考核指揮棒的大氣污染治理可能存在較大的缺陷。
專家認為,PM2.5數濃度更能反映細顆粒物在生態和健康方面的影響。PM2.5數濃度和霧霾大暴發關系密切,這兩者應該是霧霾治理或大氣污染治理的核心指標。
只有明確大氣治理的核心和首要目標是霧霾治理,霧霾治理才能夠有效,才能夠實現目標。否則,可能就是沒有瞄準目標,無的放矢,或以偏概全,或南轅北轍。那樣的話,距離實現人民的期望或提高人民的幸福感,就差距很大。
二、氣象部門的霧、霾標準,應是討論霧霾治理的目標基礎
離開標準討論大氣污染治理,討論會失焦,失去意義。
必須首先厘清大氣治理的目標是什么,究竟是應當治理霧霾,還是應當提高多種污染物計算出來的AQI空氣質量指數和空氣質量優良天數,降低PM2.5質量濃度,而不顧及2013年大暴發后年年都來,而且頻次降低很少的霧霾問題。后者是老百姓感受最強烈的,不解決說不過去。強調是氣象原因,非人為原因造成只能是自欺欺人。
霧霾的標準,對于霧霾的認識,國內有兩套體系。
1、生態環境部門
生態環境部門2013年后制定了空氣質量AQI指標。生態環境部門評價空氣質量,用AQI值進行評價,從不用霧霾的說法。影響AQI的指標包括PM2.5、PM10、NOx、SO2、CO、O3。首要污染物的計算值決定了AQI的值,與能見度、相對濕度等氣象指標完全無關。生態環境部門的大氣治理,僅針對AQI的提升,強調的是計算出來的優良天氣日數、6項指標的年度平均值等指標。
治理大氣環境質量是生態環境部門的責任。生態環境部門追求的目標是AQI指標提升,即,努力追求的是AQI的6項指標的改善。其中,NOx、SO2、CO已經得到顯著改善,秋冬季節的首要污染物就是PM2.5,生態環境部門的治理方向就一定是盯著PM2.5值的下降。PM2.5的來源物,無非是一次顆粒物的排放、氣態污染物二次復合形成的二次顆粒物。故此,生態環境部的治理方向就是圍繞著三項主要污染物的下降。大氣治理攻堅戰以來,AQI指標,包括6項污染物的年均值,除了O3是上升之外,其余全都得到顯著改善,成效顯著。以指標定方向,本無可厚非,如果指標符合系統性、科學性、全面性的原則。
生態環境部門只通過PM2.5質量濃度等指標評價空氣質量,沒有霧霾的用法。這也就產生了環保專家所說,環保部沒有說過治理霧霾的具體任務和指標。但是這一組指標并不能反映2013年霧霾大暴發后國家采取的鐵腕治霾措施的初衷。忘記了初衷,只是圍繞自身確定的未必科學、系統、全面的幾個指標作為指揮棒,指揮歷經8年的污染防治攻堅戰和藍天保衛戰,倘若真是存在這方面的問題,后果和代價是慘重的。回顧一下這幾年的抗霾之路,疑惑頗多。
PM2.5質量濃度的峰值在2006年之后一路下坡,在2010-2013年處于平臺期,之后又一路加速下降,2020年應該比這個平臺期下降50%。但是,霧霾在2013年大暴發后至今,以能見度10公里為界限,霧和霾的天數下降很少,比霧霾大暴發之前的2001-2011年高很多倍。
從上海的臭氧監測數據看,也是在2013年初開始有一個大的躍升,之后年年略有升高。可見,臭氧污染未必是獨立于冬季霧霾大暴發的新的污染。二者很大程度上是同根同源,冬天能夠引起大霧霾的污染物,在夏季一點也不少,除了采暖用煤少了一點。而霧霾大暴發之前,采暖用煤和大暴發后差不多,沒有突變,不可能引起2013年開始的突變。
至于二氧化硫和煙塵,比峰值時的2006年已經下降90%;燃煤電廠的氮氧化物比峰值時的2011年也下降90%。
PM10也是2006年為峰值,現在已經下降很多。
顯然,環保部采用的PM2.5質量濃度等考核指標,不能反映2013年開始的霧霾大暴發和持續至今的高位徘徊。他們組合出來的AQI也不可能反映霧霾的產生和變化規律。根據AQI計算出來的空氣質量優良天數,同樣也不能反映霧霾發生的原因和變化規律。
以AQI為核心的空氣污染治理,顯然不能反映中國遇到的最頭疼的問題——霧霾大暴發,這是需要反思的戰略性問題。指揮棒出現問題,方向指揮錯了,不可能取得事半功倍的效果。
2、氣象部門
霧和霾,可以說是氣象現象。霾這個氣象現象基本上是由人為原因直接造成的,并不是由于人為原因之外的原因造成的。例如,不是由年平均風速突然變小造成的,盡管風速確實是年平均緩慢下降;也不是全球氣候變暖造成的,因為這一過程很慢,不可能引起2013年開始的大暴發。有的人拼命想把霧霾定義成氣象原因,定義成老天爺的原因,并努力撇清與人為原因或技術失誤的關系,這是非常不負責任的行為。
認定霧和霾,氣象部門有不同的指標。
表1 霧和霾的區別

資料來源:https://www.doc88.com/p-1406086638870.html
霧和霾的認定有重疊,清晰區分存在困難,人們把能見度下降的氣象現象,習慣上都歸結為霧霾天氣。一般而言,霧是自然現象,年度間不會有太大的差異,也不會有暴升或暴降。變化劇烈的是受人為原因影響的霾天數。
為了能夠對2013年之后大暴發的霾天數有個合理的、和諧的解釋,對能見度小于7.5千米(人工觀測小于10千米的能見度),按照霧霾大暴發之前的情形,毫無疑問屬于霧或霾的天氣,氣象部門不得已創造出一個自定義為輕霧的天氣,不納入霧霾天氣。這一概念創新一定程度上掩蓋了霧霾大暴發的嚴重性,不利于霧霾大暴發主因的探究。進行霧霾大暴發之前的霧和霾天數的對比時,輕霧應該加在霧霾大暴發之后的霧霾天數總數中。
表2 霾預警的區分
(預計未來24小時內可能出現下列條件之一并將持續或實況已達到下列條件之一并可能持續)

資料來源:http://tech.qianlong.com/2017/0401/1563476.shtml
氣象部門對霾的判據,主要是能見度,包括了相對濕度、PM2.5質量濃度,PM2.5數濃度突變產生的綜合影響也表現在判據中。2013年之后,能見度的觀測由人工轉換為自動觀測,霾或霧的能見度判別標準由人工時期的10千米換成7.5千米,主要考慮兩種觀測方式之間的實際差異。即使如此,霧霾天數稍微下降,仍然是非常高。
3、普通人的認識
普通人關心的是霧霾。
普通人能夠識別的,目見所得的是霧霾,是霧霾現象在雨后清澈的一兩天后依然時常出現,看遠處灰蒙蒙時常態(北京由于數百公里的禁煤區而處于山東省的青島和煙臺空氣質量水平之間,屬于特殊情況況)。普通人能夠識別的不是AQI。
現在雖然比2013年和2014年好很多,但和AQI顯著趨好的變化仍相去甚遠。多是雨后能見度很高,和霧霾大暴發之前一樣,而幾天之后就開始灰蒙蒙的。這與氣象觀測的霧、霾和輕霧三者合計的天數幾本一致。霧霾發生時,普通人的感受到的是全天能見度低、遠處灰蒙蒙。普通人感知到的,是氣象部門的霧霾表達。人們對霧霾治理的獲得感依然還很差。
三、大氣治理的目標究竟應該是什么
大氣治理的根本目標肯定不是霧霾依舊,霧霾總天數年年很高的狀態,即使重霧霾天數下降較多, PM2.5質量濃度、AQI或根據AQI計算出來的空氣質量優良天數等特定指標改善很大。如果是這樣的話,只能說明這幾個指標選擇不科學。
有霧霾就說明大氣中有污染物,PM2.5的數濃度仍然很高,這表明其對生態和健康造成的危害還很大。如果大氣中沒有這些細小、看不見、能夠進入人體內部的超細顆粒物(而且能夠攜帶大氣中的有害物質,如果真的像有的專家所說的中國的霾毒性不大,本身似乎危害不大的話),再多的水汽排放,增加的只能沒有凝結核的單純由水組成的霧,而不是能夠造成每年幾十萬到上百萬人死亡的霧霾。
1、大氣治理的目標,應當是霧霾得到有效控制
大氣環境治理,追求的應該是以普通人的實際獲得感為目標,不宜脫離普通人的認知實際,自說自話。只有人們能夠在秋冬季節的大部分時間看到的是藍天白云、極目千里,才是好的大氣環境。
普通人能夠識別的,也能夠影響普通人的認知的,是氣象部門的霧霾評價標準。
生態環境部門評價指標中,和霧霾直接相關的是PM2.5質量濃度。PM2.5質量濃度指標和普通人的感受之間的差距顯著,也不能反映霧霾在PM2.5質量濃度峰值時沒有暴發,大暴發后PM2.5質量濃度下降了50%,霧霾總天數仍在高位徘徊的事實。
這就涉及到大氣治理目標到底是什么的一個根本問題。單用PM2.5無法表征氣象部門給定的霧霾天氣。而生態環境部門評價指標中,和霧霾直接相關的僅是PM2.5質量濃度,但很確定不能反映霧霾大暴發的實際。在發生霧霾的情況下,PM2.5、PM10值非常接近,PM10在指征霧霾方面也幾乎沒有作用。
2、PM2.5質量濃度指標只能部分指征霧霾嚴重程度
無論如何,大氣治理攻堅戰以來,PM2.5治理成效顯著,但是,普通人感受到的霧霾現象依然嚴重。從表2可以看出,PM2.5質量濃度只能部分涵蓋氣象部門給定的霧霾天氣特征。單從PM2.5質量濃度年均值而言,2005年前后是峰值,2010年、2015年都比2005年前后好很多。但是,2005年沒有人們主觀感受到的濃濃的霧霾,如圖1所示。

圖1、年均PM2.5質量濃度及從1990年至2015年的變化。
資料來源:https://mp.weixin.qq.com/s/w_ruTwzTe8pBs8w9U8LVyg

圖2、北京2013年9月一場霧霾的形成情況。
圖中顯示出了PM1的組分分析結果。資料來源:An et al. (2019).PNAS.
圖2中,PM2.5質量濃度高時,顆粒物的平均粒徑200納米左右;在霧霾發生前,顆粒物的平均粒徑僅10納米左右。用PM2.5質量濃度去衡量細顆粒物的存在狀態,在粒徑很小時失效。比如PM.38超細顆粒物數濃度很大,但質量濃度很小;與PM2.5相反,數濃度很小,質量濃度很大。
在霧霾發生前后,每天的污染物排放量不會顯著增加,但會在大氣中不斷累積。沒有雨或大風情況下,會一直在遼闊的國土上空的大氣中飄蕩迂回。霧霾大暴發之前,大氣中的超細顆粒物不斷累積和漂移。如衛星反演顯示,在霧霾大暴發之前,邢臺方向的污染團能夠順風飄到北京上空,在北京適合的成霾條件下,率先出現中度以上的霧霾。可見,很多時候并非自身的大氣污染物才能在當地成霾。但是,一旦霧霾開始發生,氣象條件多為靜穩天氣。大氣中充分混合、不斷累積,包括遠處不斷輸送而來的超細顆粒物,在靜穩天氣下與當地產生的超細顆粒物一起,成為氧化反應的溫床和加速器,促進氣態污染物發生二次復合反應,并因大氣邊界層的變低而產生了深度濃縮,共同導致了PM2.5質量濃度的顯著提升。
霧霾發生前,PM2.5的組成,主體部分是由粒數量極高的、粒徑均值遠小于2.5微米的超細顆粒物所組成,單用PM2.5質量濃度已經不能良好指征這些顆粒物的組成特征。

圖3、2000-2016年山東省氣象霧霾日變化趨勢。其中,藍線代表霧日,紅線代表霾日,黑線代表霧霾日。

圖4 全國和北京的PM2.5質量濃度2006年后是下降趨勢
從圖3、圖4對比可以發現,霧霾天數在2013年之后激增,而PM2.5質量濃度在2005年前后就已經持續走低。這也表明,單一的PM2.5質量濃度年均值不能表征霧霾發生的嚴重程度。若單純考慮如何促進PM2.5質量濃度的改善,霧霾治理這個全國人民真正關心的問題就沒有哪個部門進行針對性的治理。
因此,霧霾的治理,不是低溫季節PM2.5質量濃度為通常的首要污染物的大氣質量改善,而是減少霧日、霾日、霧或霾日(相對濕度介于80~90%的氣象條件下的霾和霧),這包括了氣象部門現在單獨統計的所謂輕霧日。重霧霾天數的減少,說明鐵腕治霾的措施使得霧霾發生了量變;但是,總的霧霾天數的大幅度下降,下降到霧霾大暴發之前的水平,才是質變。這是大氣污染治理的核心目標。
四、是人為大氣排放導致了北方低溫季節霧霾的發生,并非氣象原因
霧霾大暴發的根本原因,不可能是純自然的原因或氣象原因。如果歸結為這類原因,霧霾就不用治理了,誰也沒有責任,只有老天爺有責任。不論是風速還是大氣邊界層高度,氣象數據和衛星觀測數據都顯示沒有發生突變,實際上也不可能發生突變。
連續8年的抗霾,仍然是霾天數很高,只能說明根本原因沒有找對,忽視了一些致霾的關鍵污染物,沒有對癥下藥。如果不在這方面下功夫,而是轉移治理的重點,去追求難以治理的VOCs或者是并非污染物的二氧化碳,則是治霾進程中又一個重大的戰略性失誤。對客觀規律的認識有一個過程,有一定難度很正常;回避問題,一錯再錯,則是難以原諒的故意為之,不可饒恕。
1、是人為排放改變了北方區域低溫季節的大氣的自平衡能力
大氣本身具有自平衡能力,低溫季節,在經濟落后,生產力水平很低時,中國北方區域主要是霧這種自然現象,對人沒有危害。如80年代以前的山東省,那時平均的霾天數不到一天。
隨著經濟的發展,一些重化工業集中的城市開始出現霾。該階段類似于上世紀80和90年代的山東省淄博市,霾天數率先在山東省的版圖上崛起,全省平均天數也在增加。后期,臨沂的霾天數也開始步淄博的后塵,逐漸增加,成為山東省的第二個霾天數高峰。這期間霧的天數變化不大。
進入21世紀后,隨著中國加入WTO,經濟快速發展,煤炭消費突飛猛進,霾開始逐漸顯現。霾除了被氣象觀測站記錄,也被衛星捕捉到。
在2011年之前,霾越來越嚴重,霾天數在逐漸增加,但霧和霾的天數之和并沒有發生突變,頻次處于徘徊狀態,這與2007年開始的脫硫除塵應該密切相關。
PM2.5質量濃度也從2000年開始與煤炭消費量同步增長,變為逐漸下降或持平,而煤炭消費量則是繼續上升,直到2013年達到峰值。這個時期建設的濕法脫硫設施,部分有GGH,有GGH的濕法脫硫設施基本沒有石膏雨的問題。應該說2007年開始的電力脫硫除塵加價政策,有效的促進了企業的脫硫除塵,有利于酸雨的消除。
2012年開始在脫硫基礎上大規模脫硝,這是適時、實時、足量增加大氣中堿性氣體的標志性年份。這一年是脫硫脫硝除塵設施進行大規模改造之年,一些改造好的設施陸續開始運行。2012年12月31號是政策的節點。
2013年初開始,霧霾大暴發。霧霾天數由2001-2011年的年均29天暴升,連續兩年翻番式上升。而按照10公里能見度的霧霾標準,遠遠不止是兩年增加3倍。也就是說,霧霾的頻次若干倍的增加,完全是突變。
自然狀態的霧雖然能夠預測,但是無法避免、無法克服,基本屬于不可抗力范圍。
自然環境中的突變因素,只有人為向大氣的各類型排放,能夠改變大氣中的這種平衡,形成人為的霧霾,即從氣象標準上的霧霾,包括霧、霾。
和自然形成的霧相比,人為形成的霧霾最大的區別,在于PM2.5(細顆粒物或許需要更小的當量直徑來表示)的質量濃度高,有充足的凝結核。
人為排放,主要影響兩個方面氣象因素。一方面是增加了大氣中的污染物,包括一次排放的顆粒物,尤其是可凝結顆粒物(CPM)為主的超細顆粒物;污染物二次復合形成的顆粒物,尤其是氨氣與二氧化硫、氮氧化合物為主形成的NSA(硫酸銨、硝酸銨)。另一方面是人為改變了氣象條件,更利于霧霾的形成。
人為排放有周期性,例如,冬夏使用化石燃料多,春秋使用化石燃料少,但總體還是相對均衡。
人為排放至不同的大氣環境,效果截然不同。排放時空的非對稱性影響顯著,即中國南北區域存在顯著差異、不同季節存在顯著差異。這種排放,對中國北方區域的低溫季節的大氣平衡能力產生了顯著影響。
一滴墨水,滴到水盆里,水變墨色;滴到湖里,近乎沒有。
高溫多雨多風之時,環境平衡能力強,猶如江湖;低溫少雨之時,環境平衡能力脆弱,少量的人為排放擾動,可能就會產生大的變化,猶如盆水,所謂蝴蝶效應。
低溫季節,雨水少,污染物濕沉降機會少;低溫,人為排放的水蒸氣導致區域相對濕度顯著提高;低溫、靜穩,地表接受太陽輻射少,高位排放的熱量會造成逆溫層的形成;大氣邊界層高度低,污染物不易擴散,容易濃縮。
2、人為大氣排放,對北方低溫季節霧霾形成影響大
生態環境部門得出的結論:京津冀及周邊地區重污染形成的根本原因是,污染物排放量超出環境容量的50%以上。
污染物的排放超出環境容量是污染天氣出現的主因沒錯,但不應當是比峰值下降了很大比例的常規污染物,而是沒有被監測和控制的非常規污染物,這些污染物恰恰是伴隨著常規污染物的治理而產生的次生污染,這是霧霾發生的主因。
治理的三項常規污染物中,二氧化硫、氮氧化合物原本治理目標是酸雨治理,煙粉塵原本治理目標是TSP懸浮顆粒物。以燃煤電廠為例,這些指標物排放量均比峰值下降90%以上,治理成效顯著。為什么治理后,霧霾狀況反而不如PM2.5高峰期間的2006年呢?
固然,減少三項常規污染物對PM2.5治理,對霧霾治理都有作用,但肯定不是當前霧霾發生的主因。否則,強力治理下,減排量極其顯著的情況下,早就能夠實現藍天工程目標了。說這些排放物超過了環境容量的認識,顯然難以自圓其說。
大氣污染物排放以化石燃料使用為主,化石燃料使用過程中,還有大量的其它排放,不但對PM2.5的形成有顯著影響,更對霧霾形成有顯著影響。有些排放,如脫硝過量噴氨產生的氨排放,就是典型的煙氣治理次生污染物排放。藍天工程難以實現,是因為,除了三項常規污染物之外,人為的大氣排放中,還有其它排放,這些排放,始終不在生態環境部門的監測范圍。這些排放,不但對于PM2.5質量濃度提高有作用,更對霧霾有作用。
3、以燃煤電廠排放為例,能夠說明人為的非常規污染物排放是致霾的關鍵因素
燃煤電廠消耗的煤量占中國全部用煤量的約50%,且燃煤電廠主要分布在經濟活躍區域。以燃煤電廠進行解剖,更具有代表性。
在百萬千瓦煤電機組額定工況下,每千瓦時的電量供電標準煤耗280克/千瓦時(能源轉換效率44%),發電廠用電率4%,發電標準煤耗291.7克/千瓦時,濕排煙溫度50℃,煙氣量350萬標方/小時,循環水流量10萬噸/小時。
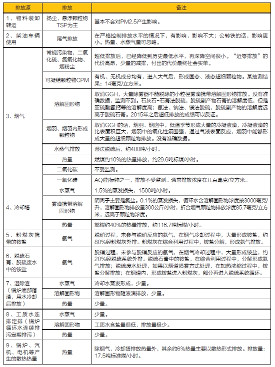
表3 燃煤電廠的主要排放源

4、燃煤電廠排放對霧霾形成的影響分析
CPM、溶解固形物,形成大氣中的一次顆粒物排放。溶解固形物也是大氣中氯離子的主要來源。CPM是一次超細顆粒物的主要排放源。
低溫季節的氨氣排放,畜牧業、農業產生的氨排放早就穩定,且低溫季節排放量低,工業脫硝氨排放是低溫季節主要增量。氨氣和二氧化硫、氮氧化合物(包括已經形成的硫酸霧滴、硝酸霧滴)反應,形成硫酸銨、硝酸銨等銨鹽超細顆粒物。如果氨氣濃度不充裕的話,二氧化硫、氮氧化合物主要形成酸雨濕沉降。華北平原太行山東側的氨濃度逐年上升,上升幅度還不小。這說明與酸性氣體能夠實時匹配的氨很充裕。
水蒸氣排放,低溫季節顯著提高大氣相對濕度,促進靜穩氣象條件的生成,促進細顆粒物吸濕長大,二次復合細顆粒物快速形成。更為關鍵的是,如果大氣中沒有時時刻刻因為技術缺陷集中發力造成的足量的超細顆粒物的存在,再多的水汽排放在大氣中也沒有關系。
高相對濕度條件下,大氣中業已形成的顆粒物具有極強的吸濕性能,相當于空中立體儲水,水的蒸發釋放、吸濕存儲過程顯著延長,不利于形成濕沉降,地表不能有效獲得太陽光照,逆溫層形成并加劇,靜穩氣象更難打破。光照下降的情況下,低溫、靜穩、高濕,清潔能源基本失去作用,取暖、照明等能源需求量顯著上升,需要更多的化石能源消耗,惡性循環。
低溫靜穩氣象條件下,通過冷卻塔、煙囪等的高位排放熱量,能夠提高低空的空氣溫度,地表溫度低,更容易促進逆溫層的形成。同時,導致相對濕度難以繼續提高,不能形成有效降水、凝露,濕沉降清除污染物效果不好;較高的低空空氣溫度,促進二次復合反應過程。
超低排放改造的成效顯著,也反證2013年開始的霧霾大暴發是燃煤煙氣治理缺陷造成的。2015年后陸續開始的超低排放改造后,產生大量作為危廢的鹽,數量大,難以處理。2013-2014年這些作為危廢的鹽全部排放到大氣中,燃煤煙氣處理設施石膏雨也很普遍。超低排放改造能夠減少污染物的排放,但只是量的變化,沒有發生實質性改變。這也是持續到現在的霧霾天數和輕霧(實際是輕霾)持續高位運行的根源。
5、進一步區分燃煤電廠前端燃燒環節和后端煙氣治理設施環節后,霧霾治理的重點可以進一步精準定位
2013年前后,煤炭消費量沒有多大變化,但霧霾大暴發,顯然不是煤炭消費量或燃燒技術發生突變。不可能是前端燃燒環節產生的突變,后端煙氣治理環節的突變是顯著的事實。
煙氣處理設施因為大氣排放標準和脫硝加價刺激政策推動下,從2012年開始進行大規模的改造。這是電廠發生突變的環節。導致霧霾大暴發的因素主要集中在這個環節。就像上表中涂黃的部分。而冷卻塔,也由于不再用新鮮水,而是用中水,有時甚至是達不到要求的中水,冷卻塔也蛻變為一個污染源(上表中橘紅色部分)。
常規污染物中二氧化硫和氮氧化物(火電系統)大幅度下降,下降達90%。在峰值時并沒有霧霾大暴發,而在大幅度下降后,霧霾的天數仍然很高。這主要是由常規污染物治理過程中產生的次生污染物造成的。而人為排放的二氧化硫和氮氧化物仍能夠足量與堿性氣體匹配,產生化學反應后形成鹽,也就是霾的主體。
要想把酸性氣體減少到零,讓堿性氣體沒有匹配的酸性氣體是不可能的。但是換一種煙氣治理技術,不再過量噴氨,就可以大幅度減少與酸性氣體能夠實時足量匹配的堿性氣體。即使還是用氨脫硝,換一種精準的技術,或不是和濕法脫硫串聯起來,都有可能使過量噴氨造成的氨排放問題減輕。
五、明確大氣污染治理的急迫和核心目標是霧霾后,就應當重點進行源頭治理
燃煤電廠向大氣中的所有排放,都會對霧霾的形成產生影響。燃煤電廠等發電設施輸出的電能,最終都會轉化為熱能排放至大氣。通過跨區送電得來的電能對本地而言,大氣污染物是沒有,本地的熱能排放則無法避免。
通過燃煤電廠,竹管窺豹,可見一般。石油、天然氣、煤炭等在作為燃料使用過程中,或在作為化工原料使用過程中,或多或少都存在燃煤電廠存在的排放問題。所有使用化石能源、能夠向大氣產生排放的源頭都應當梳理、排查,分析排放對霧霾的影響因素。
當逐項清理了大氣排放后,大致就能夠找到影響霧霾的各種排放影響因素,正本清源,區別影響程度,分輕重緩急進行有效治理。既然大規模的超低排放仍然不能從根本上杜絕霧霾的產生,我們是否該再深入思考,不宜死盯著三項常規污染物不放,在超低排放后還要再過分挖潛。否則,就會象過度脫硝導致氨排放一樣,按下葫蘆浮起瓢。何況,霧霾大爆發恰恰是在三項常規污染物排放標準指揮棒下,為了實現過低的排放標準而次生的致霾污染物所致。
減少化石燃料(原料)的使用總量,當然是減少霧霾成因的源頭治理。現代生產,不可能不使用化石燃料(原料)。但這在短期內很難見效,正如霧霾大暴發并非是由化石燃料使用量突變引起的。
在化石燃料(原料)總量削減的同時,根據排放源,有針對性的治理,是另外一個途徑,更何況前面已經確認是后端的煙氣治理缺陷發生突變,引發霧霾大暴發。在燃煤煙氣治理環節采取合理的技術措施,減少CPM、溶解固形物排放,減少氨排放,提高低品位熱能的利用效率,減少水蒸氣排放,強化節能,提高能源轉換效率,減少熱排放。這些措施都會有效、精準的治理霧霾源頭。
由于煙氣治理環節的缺陷造成霧霾大暴發,微觀層面治理的重點和目標,應該還是燃煤煙氣治理設施存在的缺陷。把這個源頭掐死,加上其他領域已經采取很多鐵腕治理措施,大多數是有過之而無不及,霧霾天數或PM2.5質量濃度和數濃度,以及空氣質量優良天數都會大大好轉,并產生質變。
最后強調一下,有效治理霧霾的前提,仍然是正確認識大氣治理究竟要治理什么,引發霧霾的主因是什么。霧霾治理的方向發生大的偏差,就會是戰略性錯誤。
在8年抗霾,效果不顯著情況下,把治理的重點轉移到臭氧治理,并不科學,二者很大程度上是同根同源。而把VOCs作為新的治理重點,VOCs來源復雜多樣,難以治理,也不可能成為霧霾治理不顯著的替罪羊。
至于把二氧化碳減排,把2030年前碳達峰或2060年前碳中和等作為今后幾年的環保工作的重點,遠水解不了近渴。首先,二氧化碳不是污染物,只是溫室氣體,不可能引起霧霾大暴發。其次,減碳技術本身還不是很成熟,國際能源署給出的137項減碳低碳相關技術只有百分之十幾是成熟技術,一些減碳或低碳技術成本還很高,還不宜作為2030年前大規模推行的技術,更不是環保部門污染治理的重點。環保部門放著眼前急迫的嚴重霧霾、嚴重污染不去治理,而去治理若干年后才應該大規模開展的碳減排工作,這并非環保重點,屬于回避矛盾。這種舍棄眼前重大責任,去追求更難以達到的治理目標,以實現撇清責任的目的,更是錯上加錯。這是需要堅決避免的。
*周勇,齊魯工業大學(山東省科學院)二級研究員,山東省生態文明研究中心主任;享受國務院政府特殊津貼專家,山東省智庫高端人才,美國能源部勞倫斯伯克利國家實驗室客座資深科學家。
責任編輯: 李穎