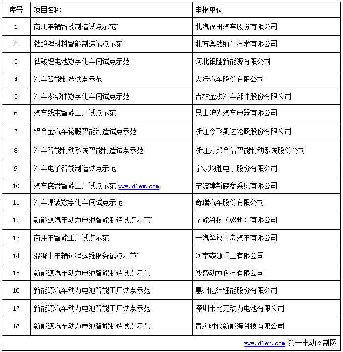
9月14日,工信部公示2017年智能制造試點示范項目,共有98家單位申報智能制造試點項目。其中18家單位申報了汽車類項目,7家單位申報了新能源汽車動力電池項目,包括鈦酸鋰材料智能制造試點示范、鈦酸鋰電池數字化車間試點示范、新能源汽車動力電池智能制造試點項目等。
2017年智能制造試點示范項目(汽車類項目)

2017年智能制造試點示范項目公示
根據《工業和信息化部辦公廳關于開展2017年智能制造試點示范項目推薦的通知》(工信廳裝函〔2017〕215號),現將2017年智能制造試點示范項目進行公示,請社會各界監督。
公示時間:2017年9月15日至24日
傳真:010-66013708
工業和信息化部裝備工業司
2017年9月14日
責任編輯: 中國能源網