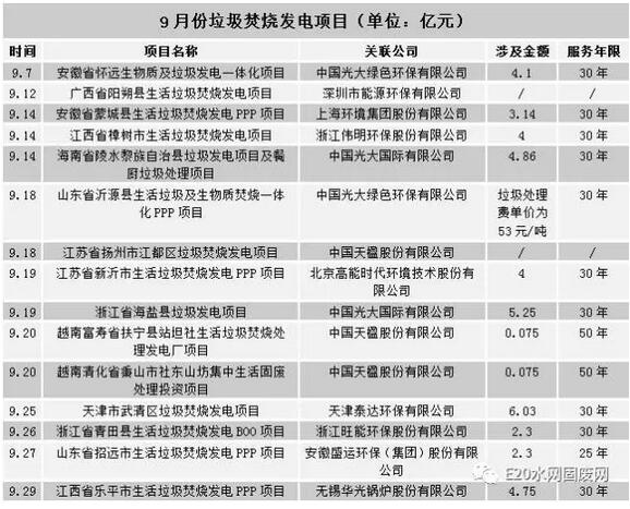
據不完全統計,9月份共有垃圾焚燒發電項目15個,限于項目信息公開程度之差異,幾個項目未公開涉及金額及服務年限。刨除3個沒有具體投資金額的項目,其它項目的總投資也超過40億元,具體情況如下。
2016年底,四部委印發《關于進一步加強城市生活垃圾焚燒處理工作的意見》,提出了“到2020年底,全國城市垃圾焚燒處理能力占總處理能力50%以上,并全部達到清潔焚燒標準”的要求。業內人士因此預測,政策春風頻頻吹過,垃圾焚燒發電將邁向良性發展的軌道。
垃圾焚燒發電產業到底有多火爆?前些天光大國際、中國天楹等七企業角逐鹽城市靜脈產業園區生活垃圾焚燒發電PPP項目就是有力的證明。據不完全統計,9月份共有垃圾焚燒發電項目15個,限于項目信息公開程度之差異,幾個項目未公開涉及金額及服務年限。刨除3個沒有具體投資金額的項目,其它項目的總投資也超過40億元,具體情況如下。如有遺漏,歡迎留言補充:

1.安徽省懷遠生物質及垃圾發電一體化項目
9月7日,中國光大綠色環保有限公司宣布,公司于近期分別簽署3個新項目,涉及總投資約人民幣9.1億元。其中就包括包括安徽省懷遠生物質及垃圾發電一體化項目,涉及總投資約人民幣4.1億元,其中垃圾保潔及轉運部分等設施投資約人民幣1.99億元,垃圾發電廠投資約人民幣2.11億元,設計規模為日處理生活垃圾400噸,煙氣排放全面執行歐盟2010標準。項目采用BOO(建設-運營-擁有)模式建設,項目特許經營期為30年。項目建成后將與已投運的懷遠一體化項目(生物質)形成協同效應,共享管理團隊、辦公系統及其他現有設施,以降低建設和運營成本。
2.廣西省陽朔縣生活垃圾焚燒發電項目
9月12日,第14屆中國-東盟博覽會桂林市經濟合作項目集中簽約儀式在南寧市桂景大酒店舉行。廣西省陽朔縣縣長蔣春華與深能環保董事長孫川在現場簽訂《陽朔縣生態環保科技園項目合作框架協議》。該項目以現代化的垃圾焚燒處理設施為主,一期處理規模為1000噸/日,預留二期500噸/日項目用地,配套2臺10MW凝汽式汽輪機+2臺12MW發電機。
3.安徽省蒙城縣生活垃圾焚燒發電PPP項目
9月14日,上海環境集團股份有限公司發布公告稱,8月28日,公司收到招標代理機構安徽省招標集團股份有限公司代表采購單位蒙城縣城市管理行政執法局發出的《成交通知書》,成交通知書確認公司為“蒙城縣生活垃圾焚燒發電PPP項目”的中標人。9月12日,公司與蒙城縣城市管理行政執法局簽訂了《蒙城縣生活垃圾焚燒發電PPP項目特許經營協議》。本項目為垃圾焚燒發電廠一期內容,規模為700噸/日,總投資額約為人民幣3.14億元。
據悉,根據協議,上海環境集團主要負責的項目內容包括:(1)新建一座日處理1050噸的生活垃圾焚燒發電廠,分兩期建設,本項目僅包含垃圾焚燒發電廠一期內容,一期規模為700噸/日;(2)原垃圾填埋場的委托運營服務,委托運營期5年;(3)日處理300t滲濾液處理站的存量資產經營權轉讓;(4)新建46萬m3垃圾填埋池的存量資產經營權轉讓。協議簽訂后,公司和政府方出資代表依法設立項目公司,具體負責項目的立項、融資、建設、運營和移交等工作。項目公司注冊資本金占項目總投資30%,其中政府授權平臺公司的出資額占項目公司注冊資本的10%,項目場址擬選擇在蒙城縣九里橋生活垃圾衛生填埋場以西,面積約100畝(以用地批復或土地使用證確認的紅線為準)。項目中垃圾填埋場的委托運營期為5年,垃圾焚燒發電廠的特許經營期為30年(含建設期)。
4.江西省樟樹市生活垃圾焚燒發電項目
9月14日,浙江偉明環保股份有限公司發布公告稱,公司已于2017年9月13日,與江西省樟樹市人民政府簽訂《樟樹市招商引資項目合同書》,偉明環保將采用BOO模式建設運營樟樹市生活垃圾焚燒發電項目,特許經營期限30年,經營期滿后展期。
該項目總投資額約為4億元人民幣。項目主要建設一座規模為1000噸/日的現代化垃圾焚燒發電廠,項目選址于樟樹市生活垃圾填埋場旁,用地面積約為85畝。根據協議,若樟樹市行政區內其它固廢處理如污泥處理、餐廚垃圾處理等相關環保項目開展對外合作時,同等條件下,偉明環保將享有優先權。
5.海南省陵水黎族自治縣垃圾發電項目及餐廚垃圾處理項目
9月14日,中國光大國際有限公司宣布,集團成功中標海南省陵水黎族自治縣垃圾發電項目及餐廚垃圾處理項目,并與陵水黎族自治縣人民政府簽署特許經營權協議,投資建設陵水垃圾發電及餐廚項目。項目包含兩個子項目,即陵水垃圾發電項目和陵水餐廚垃圾處理項目,涉及總投資約人民幣4.86億元。
根據特許經營權協議,陵水垃圾發電及餐廚項目將以BOT(建設-運營-移交)模式投資建設,特許經營期30年,設計日處理生活垃圾1,050噸、餐廚垃圾200噸。項目分兩期建設。其中,項目一期設計日處理生活垃圾700噸、餐廚垃圾100噸,配置2臺光大國際自主研發的350噸/日的機械爐排爐和1臺18兆瓦的凝汽式汽輪發電機組,預計年均提供綠色電力約7,154萬千瓦時,煙氣排放全面執行歐盟2010標準。
6.山東省沂源縣生活垃圾及生物質焚燒一體化PPP項目
9月18日,據山東省政府采購網消息,中國光大綠色環保有限公司預中標山東省沂源縣生活垃圾及生物質焚燒一體化PPP項目,該項目將分別建設生活垃圾焚燒發電廠和生物質發電廠,特許經營期限30年,垃圾處理費單價為53元/噸。
項目建設規模為:垃圾焚燒發電廠800噸/日,其中一期工程日處理垃圾400噸;生物質發電廠總規模為年處理生物質30萬噸。該項目采取PPP模式,政府將持有項目公司5%股權,項目公司將獲得特許經營權,收入主要來源為生物質發電收入+垃圾發電收入+當地政府支付的垃圾處理費補貼。
7.江蘇省揚州市江都區垃圾焚燒發電項目
9月18日,據揚州市政府采購網消息,揚州市江都區生活垃圾焚燒發電項目特許經營權項目擬采用單一來源方式采購,擬由中國天楹股份有限公司承接本項目,目前項目已開始公示。
目前揚州市江都區日產生活垃圾700噸,其中300噸送揚州市垃圾焚燒廠處理,剩余垃圾得不到可靠處理。2012年建成的一座生活垃圾綜合處理項目未能如期投產,運營企業已無力履行原特許經營協議。經專家論證,擬由中國天楹承接揚州市江都區生活垃圾焚燒發電項目。
8.江蘇省新沂市生活垃圾焚燒發電PPP項目
9月19日,北京高能時代環境技術股份有限公司發布公告稱,公司已與新沂市人民政府簽署《新沂市生活垃圾處理特許經營協議》,將投資4億元建設新沂市生活垃圾焚燒發電PPP項目,建設規模為800噸/日。
該項目特許經營期為三十周年(不含建設期),自新沂市生活垃圾焚燒發電項目投入商業運營之日起開始計算。項目將采用爐排爐焚燒工藝,建設規模為800噸/日,項目占地約200畝,建設工期不超過20個月。
9.浙江省海鹽縣垃圾發電項目
9月19日,中國光大國際有限公司宣布,集團近日取得浙江省海鹽垃圾發電項目。海鹽項目將采用BOT(建設-運營-移交)模式投資建設,特許經營期30年(含建設期),由光大國際與海鹽縣政府國有企業合資組建的項目公司負責投資、建設、運營和維護,光大國際持有項目公司80%股權。
項目設計日處理生活垃圾1200噸,其中項目一期設計處理規模為800噸,涉及投資約人民幣5.25億元,預計年均提供綠色電力約8000萬千瓦時。項目配置2臺光大國際自主研發的日處理垃圾規模為400噸的機械爐排爐和1臺20兆瓦凝汽式汽輪發電機組,煙氣排放全面執行歐盟2010標準。
10.越南富壽省扶寧縣站坦社生活垃圾焚燒處理發電廠項目
中國天楹股份有限公司9月20日發布公告稱,公司控股子公司UnitedExpertInvestmentLimited公司近日收到越南社會主義共和國富壽省人民委員會計劃與投資廳發出的投資許可證,公司獲得越南富壽省扶寧縣站坦社生活垃圾焚燒發電廠的投資許可。
項目目標為建設生活垃圾處理發電廠以處理富壽省生活垃圾,排除生活垃圾對環境造成的污染,改善景觀,創造就業機會,為富壽省社會經濟發展做出貢獻。投資規模為1000噸/天,分成兩期,第一期:500噸/天,第二期:500噸/天。兩期的總投資額為9000萬美金(折合人民幣約為0.075億元),項目運行時為50年。
11.越南清化省秉山市社東山坊集中生活固廢處理投資項目
中國天楹股份有限公司9月20日發布公告稱,公司控股子公司UnitedExpertInvestmentLimited公司近日收到清化省人民委員會計劃與投資廳發出投資許可證,公司獲得清化省秉山市社東山坊生活垃圾焚燒發電廠的投資許可。
項目的目標為建設生活垃圾焚燒發電廠以收集熱量發電以及采用惰性廢物作為建設材料;其目的是為了改善生活環境,為勞動者創造就業機遇,增加國家預算收入,實現可持續發展。項目規模為生活固廢處理量為1000噸/日夜,分為兩期;第一期:500噸/日夜;第二期:500噸/日夜。兩期的總投資額為9000萬美金(折合人民幣約為0.075億元),項目運行時間為50年。
12.天津市武清區垃圾焚燒發電項目
泰達股份9月25日發布公告,稱公司控股子公司天津泰達環保有限公司依據公司發展戰略,擬向泰達環保全資子公司天津雍泰生活垃圾處理有限公司增資14,000萬元,并以雍泰公司為主體投資建設天津市武清區垃圾焚燒發電項目,預計投資金額60,272.50萬元,并簽署《天津市武清區生活垃圾焚燒發電BOT項目特許經營協議》等相關協議。
武清區生活垃圾焚燒發電項目位于武清區大孟莊鎮高王公路南側現有垃圾處理場內,武清項目總處理規模為日處理1,500噸,其中一期工程設計規模為日處理1000噸,配置兩條日處理500噸生活垃圾焚燒線和一臺18MW凝汽式汽輪發電機組。項目特許經營期為30年,其中建設期2年。每噸垃圾處理費為72元。
13.浙江省青田縣生活垃圾焚燒發電BOO項目
9月26日,據浙江政府采購網消息,浙江旺能環保股份有限公司中標浙江省青田縣生活垃圾焚燒發電BOO項目,垃圾處理費補貼中標單價為45.00元/噸,特許經營期為30年(含建設期)。
該項目招標公告顯示,青田縣生活垃圾焚燒發電項目擬設計規模為500t/d,采用機械爐排焚燒爐工藝,建設地點位于青田縣船寮鎮西村(中東部生活垃圾填埋場外側區塊),總投資約2.3億元,項目資金全部由社會資本自籌解決。垃圾處理費補貼最高限價為80元/噸。
14.山東省招遠市生活垃圾焚燒發電PPP項目
9月27日,據山東政府采購網消息,安徽盛運環保(集團)股份有限公司聯合體中標山東省招遠市生活垃圾焚燒發電PPP項目,項目總投資約2.3億元人民幣,中標單價57.4元/噸,運營期限為25年(不含建設期)。
項目資格預審公告顯示,該項目建設地點位于招遠市大秦家街道辦事處梧桐夼東北羊坡嶺,建設內容為500噸/日處理量的生活垃圾焚燒發電廠及其配套設施,其中項目垃圾來源為兩部分,一部分為招遠市城區垃圾,其余垃圾來自招遠市轄區范圍內村鎮。項目建設2×250噸/日爐排垃圾焚燒爐,一臺中溫中壓純凝汽式汽輪機,配一臺9MW空冷式發電機,并配備相應的煙氣凈化及滲濾液處理系統等。盛運環保將與政府方出資代表共同出資成立項目公司,政府方代表占股20%,以BOT模式建設運營。
15.江西省樂平市生活垃圾焚燒發電PPP項目
9月29日,江西政府采購網發布預成交公示,宣布無錫華光鍋爐股份有限公司中標江西省樂平市生活垃圾焚燒發電PPP項目,該項目包含焚燒發電和垃圾收運兩部分內容,其中焚燒發電中標價為78元/噸,垃圾收運中標價為198元/噸。項目總投資估算約4.75億元,特許經營期為30年。
該項目招標公告顯示,樂平市生活垃圾焚燒發電廠建設地址位于樂港鎮龍溪村,用地80.02畝,選用2×400t/d機械爐排式垃圾焚燒爐,處置生產線,配套兩臺7.5MW純凝機組,機組年最大利用小時數按8000小時考慮,全部建成后年處理垃圾量29.2萬噸,年發電量為8760萬kWh,供電量7008萬kWh。
責任編輯: 李穎