近日,北極星節能環保網獲悉環保部發布《建設項目環境影響評價資質管理辦法》(環境保護部令第36號)及相關文件的規定,內容如下:
環境保護部公告
公告2016年第32號
關于建設項目環境影響評價資質
審查結果(2016年第七批)的公告
根據《建設項目環境影響評價資質管理辦法》(環境保護部令第36號)及相關文件的規定,我部對申請建設項目環境影響評價資質(以下簡稱資質)的相關機構進行了審查。現將審查結果(2016年第七批)公告如下:
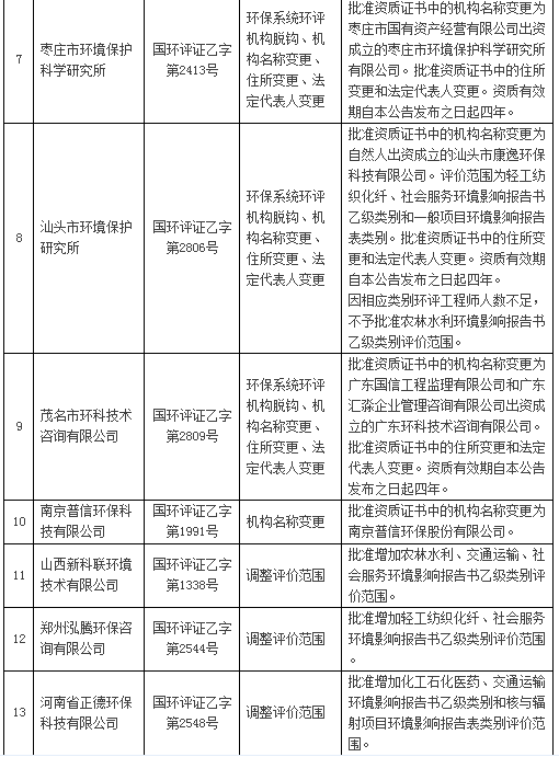
一、批準寧波市環境保護科學研究設計院等9家環保系統環評機構脫鉤。其中,不予批準汕頭市環境保護研究所脫鉤后機構部分評價范圍。
二、批準南京普信環保科技有限公司資質證書中的機構名稱變更。
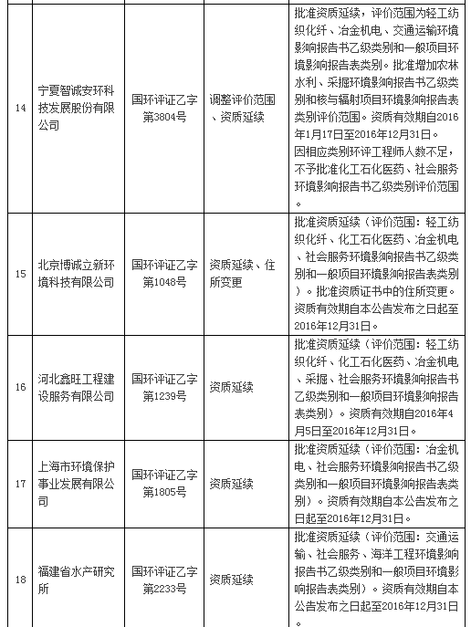
三、批準山西新科聯環境技術有限公司等4家機構調整評價范圍。其中,不予批準寧夏智誠安環科技發展股份有限公司部分評價范圍。
四、批準北京博誠立新環境科技有限公司等10家機構資質延續。
五、批準寧波市環境保護科學研究設計院等10家機構資質證書中的住所變更或法定代表人變更。
六、批準盤錦市環境科學研究院等3家機構注銷資質。
七、撤銷鄭州潔神環境保護信息咨詢有限公司資質。
審查結果的具體情況詳見附件。第一至五項中的機構請于60日內攜帶原資質證書正、副本原件和單位證明,到我部行政審批大廳領取資質證書。第六、七項中的機構請于10日內將原資質證書正、副本原件寄回我部行政審批大廳。自本公告發布之日起,第一至七項中的機構原資質證書正、副本原件同時作廢。
上述機構如不服本公告決定的,可在接到本公告之日起60日內向我部申請行政復議,也可在接到本公告之日起6個月內依法提起行政訴訟。在未獲延續的評價范圍內,已承接的環境影響報告書(表)需繼續完成的,應在本公告發布之日起15日內,將有關情況連同編制委托合同等證明材料報我部審核。第六項中的機構注銷資質前已承接的環境影響報告書(表)需繼續完成的,參照《關于環評機構注銷資質后繼續完成已承接環評項目有關問題的復函》(環辦環評函〔2016〕484號)執行。
行政審批大廳地址:北京市西城區西直門南小街115號(郵編:100035)
聯系人:朱美
電話:(010)66556045
附件:建設項目環境影響評價資質審查結果(2016年第七批)
環境保護部
2016年4月27日
環境保護部辦公廳2016年4月28日印發





責任編輯: 李穎