1月13日,廣東肇慶高新區發布《肇慶高新區節約用電支持制造業發展補貼實施細則》,文件指出已參與錯峰用電,或建設光伏、儲能、冰蓄冷項目自用的企業可申報相關補貼,建成使用后給予150元/kWh補貼,每個區內企業最高補貼100萬元。
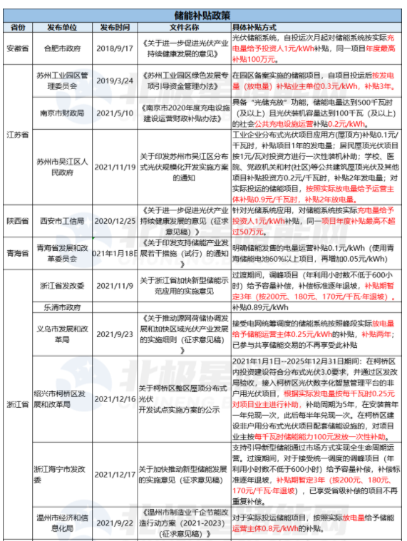
2021年截止到目前共有20省市明確提出來儲能補貼。


關于向社會公眾征求《肇慶高新區節約用電支持制造業發展補貼實施細則(征求意見稿)》意見的通知
為貫徹落實中央、省關于振興實體經濟和市“產業第一、制造業優先”的決策部署,通過政府“有形之手”科學調節用電高峰,鼓勵企業建設光伏和儲能、冰蓄冷項目,支持制造業發展,根據《肇慶高新區節約用電支持制造業發展的若干措施》要求,我局起草了《肇慶高新區節約用電支持制造業發展補貼實施細則》,并已根據區屬各有關單位意見進行了修改,現廣泛征求園區各企業及社會公眾意見,請于1月28日下午下班前書面反饋我局。
附件:肇慶高新區節約用電支持制造業發展補貼實施細則(征求意見稿).docx
肇慶高新區經濟貿易和科技局
2022年1月14日
肇慶高新區節約用電支持制造業發展補貼實施細則
(征求意見稿)
根據《肇慶高新區節約用電支持制造業發展的若干措施》要求,為貫徹落實中央、省關于振興實體經濟和市“產業第一、制造業優先”的決策部署,通過政府“有形之手”科學調節用電高峰,鼓勵企業建設光伏和儲能、冰蓄冷項目,支持制造業發展,特制定本實施細則。
一、申報主體要求
(一)在肇慶高新區轄區內注冊登記,具有獨立法人資格,并依法納稅的本地制造業企業。
(二)已參與錯峰用電,或建設光伏、儲能、冰蓄冷項目自用的企業。
(三)企業近一年未發生重大違法違規行為。
二、申報要求及補助方式
(一)制造業企業主動錯峰用電補貼
1、補貼范圍:在2021年10月1日0:00—2022年9月30日24:00期間,接到區供電部門通知采取錯峰用電措施的制造業企業。且該企業不屬于發改部門認定的“兩高”企業且無建設“兩高”項目,企業申報期間平均每千瓦時納稅≥1.45元(參照2020我區工業用電全區平均每千瓦時納稅額)。
2、補貼標準:
(1)補貼標準:區供電部門通知的錯峰用電時期,制造業企業于低谷時段用電生產的,按產生電費的5%進行補貼;于平段用電生產的,按產生電費的2%進行補貼。
(2)計算方法:
當月低谷電費補貼=當月低谷電費×(企業實際參與錯峰天數/當月天數)×5%
當月平段電費補貼=當月平段電費×(企業實際參與錯峰天數/當月天數)×2%
補貼期內當年各月補貼額之和即為企業當年度補貼總額。
3、申報材料:
(1)補貼申報表(附件1)
(2)營業執照(復印件)
(3)用電戶號
(4)申報期間納稅證明(稅局出具,含納稅總額+退稅額度)
(5)申報期間每月總電費、低谷電費、平段電費和實際參與錯峰天數(區供電局出具)
4、申報方式:采用事后補貼方式,2022年12月20日前申報電費補貼。
(二)光伏發電項目補貼
1、補貼范圍:我區制造業企業利用廠區內空間建設的光伏發電項目,并且用于自身生產經營的(余電可上網)。項目需驗收合格并投入使用、已發電并自用,并于2021年9月30日-2022年9月29日期間在我區發改部門備案。該企業不屬于發改部門認定的“兩高”企業且無建設“兩高”項目。
2、補貼標準:
以建成的項目總裝機容量為基礎,按300元/千瓦的標準確定項目補貼金額,發放給制造業企業(場地提供方),每個企業的項目補貼金額總和不超過100萬元。
3、申報材料:
(1)補貼申報表(附件2)
(2)營業執照(復印件)
(3)項目備案文件
(4)項目驗收文件
(5)項目航拍照片
(6)項目使用的光伏組件、逆變器、電纜、支架等主要材料的出廠證明材料
(7)場地產權證明文件
(8)其它相關材料(合同等)
(9)項目接入電網驗收資料
4、申報方式:采用事后補貼方式,分兩期申報。第一批申報時間為2022年12月20日前;第二批申報時間為2023年6月30日前。
(三)儲能和冰蓄冷項目補貼
1、補貼范圍:我區企業建設的驗收合格并已投入使用的儲能、冰蓄冷項目,需于2021年9月30日-2022年9月29日期間在我區相關職能部門備案。該企業不屬于發改部門認定的“兩高”企業且無建設“兩高”項目。
2、補貼標準:
以建成的項目總裝機容量為基礎,按150元/千瓦的標準確定項目裝機容量補貼金額,發放給制造業企業(場地提供方),每個企業的項目補貼金額總和不超過100萬元。
3、申報材料:
(1)補貼申報表(附件3)
(2)營業執照(復印件)
(3)項目備案文件
(4)項目驗收文件
(5)場地產權證明文件
(6)相關職能部門明確儲能和冰蓄冷項目投產的證明文件、照片
4、申報方式:采用事后補貼方式,分兩期申報。第一批申報時間為2022年12月20日前;第二批申報時間為2023年6月30日前。
三、申報流程
(一)材料報送。申報企業按照申報要求準備好紙質版申報材料,按順序裝訂成冊,加蓋公章后將紙質版(一式捌份)、電子版和PDF掃描版交至區經濟貿易和科技局。
(二)項目審核。區經濟貿易和科技局會同相關職能部門對申報項目進行審核,核查形式包括但不限于形式審查、專家評審、現場檢查和驗收。
(三)項目公示。對審核通過的項目進行公示,網上公示5個工作日。
(四)項目審批。將通過公示的項目征求區財政局意見后報區管委會審批。批準后由區財政局安排資金撥付。
四、資金監管
(一)獲得補貼的企業應按有關財務規定妥善保存有關原始票據及憑證備查。對有關部門依法開展的專項檢查,應積極配合并提供有關資料。
(二)申報企業有以下任一情形的,將取消其自本規則主管機構依法確認其存在以下任一情形之日起三年內申請區內各項財政扶持資金的資格,追回已撥或取消擬撥補助資金,納入社會信用體系聯合懲戒名單,情節嚴重的,依法追究相關法律責任:
1、用虛假材料和證明騙取專項資金的;
2、其他違反國家有關法律法規的行為。
五、附則
(一)若補貼兌現額度超過當年預算,預算內部分采用因素法分配兌現扶持資金,未兌現部分納入次年預算解決。
(二)本實施細則最終解釋權歸肇慶高新區經濟貿易和科技局。
責任編輯: 李穎
標簽:儲能補貼