6月24日,國軒高科(美國)有限公司與阿根廷胡胡伊省國家能源礦業公司(簡稱“JEMSE”)簽訂合作協議,雙方決定在阿根廷合資建立國軒胡胡伊礦業有限公司(暫定名,下簡稱合資公司),規劃建設電池級碳酸鋰生產線。合作協議的簽訂,標志著國軒高科供應鏈全球化戰略再進一步。
此次簽約,雙方約定建立合資公司,在胡胡伊省佩里科自由貿易區建立和運營電池級碳酸鋰的精煉廠,進行碳酸鋰等相關產品研發與生產,先期規劃建設年產 1 萬噸電池級碳酸鋰生產線,后期根據市場需求擬規劃建設二期年產5萬噸電池級碳酸鋰生產線。

JEMSE總裁菲利普·阿爾博諾茲(Felipe Albornoz)(左),國軒高科高級副總裁、工研總院院長蔡毅(右)分別代表雙方簽約
2021年以來國軒高科材料布局項目不斷落地,布局明顯加速。從國軒高科在原材料領域的頻頻布局和規模來看,國軒高科不僅僅是一家全球前七的動力電池企業,還是一個隱藏在電池形象背后的“材料巨頭”。
01 布局早:2007年謀劃建設自己的材料基地,目前形成五大基地
國軒高科董事長李縝認為,“沒有材料科學的進步,就沒有電池科學的進步。國軒高科2000多名研發人員中,有近1000名研究人員是做材料科學研究的。材料科學將成為新能源汽車主體。”為此,國軒極為重視對鋰電上游原材料的研究和布局,希望將其控制在自己手里。目前已初步形成五大材料基地,分別位于安徽廬江、安徽肥東、江西宜春、內蒙古烏海和阿根廷胡胡伊省。
早在2007年,國軒高科就開始謀劃建立自己的磷酸鐵鋰電池材料工廠;并于2015年在安徽廬江建立自己的材料基地,經過7年的發展,廬江材料基地成為國內一流的新能源材料基地。
2021年上半年,國軒高科分別在江西宜春和安徽肥東建設兩大材料基地項目。其中宜春投資115 億元建立碳酸鋰生產、鋰電池配套材料等產業化項目。肥東國軒總投資預計120億元。項目建設內容涵蓋鋰離子動力電池的前端原材料和后端電池回收及梯次利用等。
進入2022年,國軒高科不僅在國內的內蒙古烏海投建鋰離子電池負極材料項目,還在阿根廷胡胡伊省布局,與阿根廷JEMSE達成公司合作,在南美當地獲得鋰礦產資源探礦及采礦權,并建設碳酸鋰廠。
得益于將占電池主要成本的原材料掌握在自己手里,一方面,國軒電池可以持續從材料入手,不斷突破電池能量密度、提升產品綜合性能;另一方面能保障電池材料供應穩定和成本競爭力,使其在競爭中保持優勢地位。今年5月,國軒高科正式發布半固態電池,單體能量密度達360 Wh/kg。搭載該車型,電池包電量和能量密度分別為160 kWh和260 Wh/kg,續航里程長達1000 km。
在磷酸鐵鋰技術路線方面,國軒高科目前已實現210 Wh/kg的磷酸鐵鋰電池產業化。公司230 Wh/kg的磷酸鐵鋰電池今年年底將逐步走向量產。
02 發展好:磷酸鐵鋰材料出貨行業前三,碳酸鋰產能規劃12萬噸/年
磷酸鐵鋰材料出貨行業前三。根據中國化學與物理電源行業協會動力電池應用分會數據,2021年國軒高科磷酸鐵鋰材料出貨量超5萬噸,市占率10.4%,國內排名第三,僅次于湖南裕能和德方納米。作為國內磷酸鐵鋰電池研發生產的佼佼者,國軒高科在材料布局上較早,且主要以自供為主。隨著今年8月國軒高科年產20萬噸磷酸鐵鋰材料產能逐步釋放,屆時其磷酸鐵鋰材料自供能力將大幅提升,國軒高科磷酸鐵鋰材料出貨量、市占率和排名均有望上升。
圖1 2021年主要磷酸鐵鋰TOP5企業出貨占比情況

數據來源:中國物理與化學電源行業協會動力電池應用分會
碳酸鋰年產能規劃超12萬噸,鋰礦加持,國軒高科體量或需重估。“鋰資源的重要性不亞于石油等戰略性資源,一旦開采出現瓶頸,可能會跟石油一樣成為戰爭的導火索”。這是被稱為“鋰電池之父”的古迪納夫在97歲獲得諾貝爾化學獎后所預測的一個重磅結論,在2021年下半年開始照進現實,僅不到一年時間碳酸鋰價格從5萬元/噸,上漲到最高點51萬元/噸,上漲超過10倍。完全偏離價格圍繞價值上下波動的價值規律。
國軒高科在2021年新年伊始憑著對市場的預判能力,就開始布局鋰資源。2021 年2月,國軒高科與宜春市政府簽署戰略合作協議框架,國軒擬投資 115 億元建立碳酸鋰生產、鋰電池配套材料等產業化項目。從考察到洽談、從簽約到開工,只用了123天。根據3月份國軒高科透露,2022年底碳酸鋰產能為2萬噸,趕上多家鋰鹽頭部企業產能,未來產能規劃將超12萬噸/年,有望躋身行業第一梯隊。
表1 宜春主要鋰礦企業產能規劃(LCE,萬噸)

數據來源:3月份國軒高科演講材料
根據中國化學與物理電源行業協會6月數據,碳酸鋰價格超45萬元/噸,碳酸鋰繼續保持高位。與此同時,今年鋰價暴漲帶來鋰礦企業估值的增加明顯擴大。以目前國軒高科在宜春布局的12萬噸碳酸鋰年產能計算,假設未來鋰價穩定至現在一半的價格——22.5萬元/噸,扣除成本,凈利潤有望達到220億元;以行業龍頭贛鋒鋰業和天齊鋰業平均PE的27倍估值,僅此一項國軒新增估值就不容小覷。
表2 2022年5月主要鋰礦企業市值情況

數據來源:2022年6月24日Wind數據
03 覆蓋全:打造具有產品力和成本優勢的產業鏈
目前,國軒高科正在打造一條完整的產業鏈條,徐徐向前延伸,產業涵蓋鋰資源采選冶煉深加工、鋰電池關鍵材料與零配件、鋰離子電池、綠色高效儲能電池、新能源汽車等各環節。上游原材料方面,截至目前國軒高科在上游礦產、正極材料、負極、電解液、隔膜、銅箔、回收等原材料環節均已經有相關布局。
自成立以來,國軒高科通過不斷延鏈、補鏈、強鏈,通過創新商業模式以自制和合資等主要方式快速實現主要原材料布局和生產,構建了強大的原材料保障體系。在電池上游材料以及原材料端,公司進行了技術投入以及全產業鏈資源布局,這種“技術+資源”的雙輪驅動,一方面保障公司的電池制造和成本可控,另一方面更有效地保障了從化學體系入手提升電池技術,從而提升公司產品競爭力 。
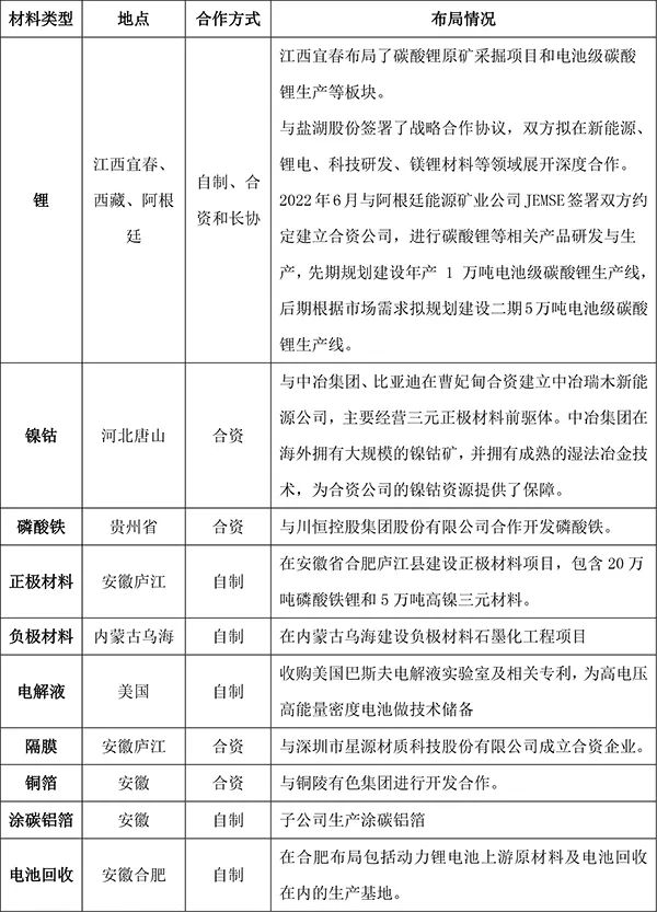
表3 2021年國軒高科上游原材料主要布局情況

數據來源:公司年報、公開信息整理
04 聚人才:背靠頂尖人才培養機構中科大,重視材料科學人才培養
全球最頂尖的材料學培養機構中國科學技術大學為國軒高科輸送了大量人才。中科大在材料科學人才培養方面可以稱上全球第一,據2021年Thomson Reuters 統計,世界排名前6的材料科學家都是華人,而全球頂尖的9位華人材料科學家中,有7人都畢業于中國科學技術大學,中科大材料學人才培養實力強悍。
據中國科學技術大學校長包信和院士透露,目前中科大在國軒工作的材料學博士和碩士,超過100人,為國軒高科輸送了大量人才。自國軒高科成立以來,國軒就與中科大建立長期密切合作關系,圍繞鋰電池及能源利用等前沿領域展開項目合作,推動新能源電池技術的創新發展。
表4 全球頂尖的前100位材料科學家中的9位華人科學家

數據來源:Thomson Reuters
國軒高科重視材料學人才和培養。國軒高科重視材料人才培養,其中最有代表的當屬目前公司副總經理和中國區總裁王啟歲博士。2013年,29歲的王啟歲博士畢業后進入國軒高科,成為一名材料學工程師,在崗位上,他致力于新一代動力電池正極材料的研發、電池產業化及智能生產線建設,開發出高安全性、長壽命動力電池正極材料,為磷酸鹽復合材料在動力電池產業化中的應用打下堅實的技術基礎。9年時間,38歲的王啟歲博士從一個材料學研發工程師成長為公司重要高管。目前,公司材料相關負責人基本都是公司培養成長起來的博士。
近年來,國軒高科不斷優化全產業鏈體系建設,加速資源端項目落地,在上游材料的布局已涵蓋鋰、鈷、鎳、前驅體、三元材料、LFP材料、鈦酸鋰、正極、負極、銅箔、隔膜、電解液、添加劑等大部分鋰電生產原料,目前已初步形成五大材料基地,分別位于安徽廬江、安徽肥東、江西宜春、內蒙古烏海和阿根廷胡胡伊省。其中廬江基地專注磷酸鐵鋰、三元正極材料的開發與生產,肥東基地的材料主要涵蓋電池的前端原材料和后端的回收及梯次利用,烏海布局鋰離子電池負極材料項目,宜春和阿根廷布局前端礦產及碳酸鋰項目。
國軒高科通過創新商業模式,重視人才培養,通過不斷延鏈、補鏈、強鏈,構建了強大的原材料保障體系。公司在原材料上的布局為公司在未來競爭中創造了技術和成本優勢,為公司長遠發展奠定了堅實的基礎。
責任編輯: 李穎