12日,中國水電水利設計研究總院發布報告稱,截至第一季度,我國大部分地區未有新增備案分布式項目。其中山東、浙江等分布式光伏發電發展大省,推進速度也很不理想。
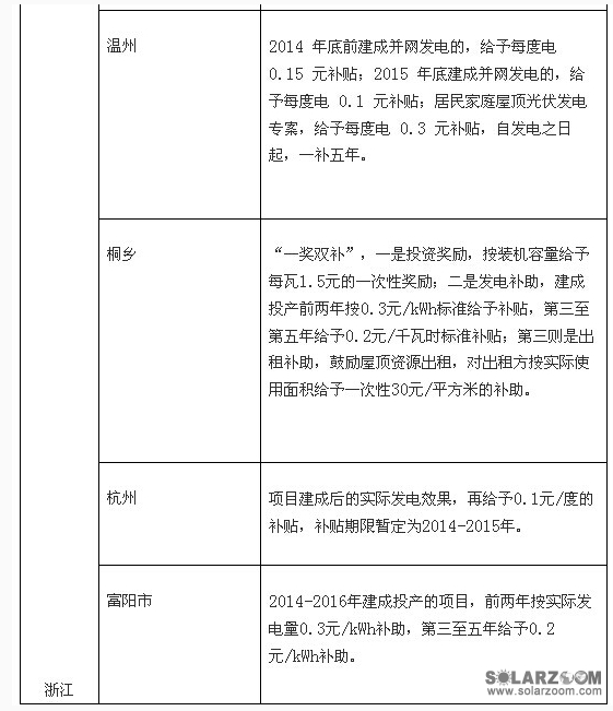
面對8GW的分布式發展目標,上海、安徽、江西近日分別出臺了扶持分布式光伏有序開展的政策文件。這也是繼浙江、山東等之后,對分布式光伏再拋出政策“橄欖枝”。各地扶持政策涵蓋了并網、補貼等多個方面進行扶持。記者將從補貼這一角度,為大家梳理北京、河北、山東、上海、河南、江西、江蘇、安徽、浙江9個省份的政策。
在分布式光伏發電成本高、商業模式不明晰的局勢下,補貼能夠刺激產業迅速發展。經過梳理,可以看出,大部分地方政府以度電補貼為主,僅河南、安徽合肥、浙江桐鄉提出對光伏電站進行投資補貼。其實,在經過“金太陽”工程之后,投資補貼弊端也顯現出來。去年7月財政部也出臺了《分布式光伏發電實行按照電量補貼政策等有關通知》。

責任編輯: 中國能源網