国产精品xxx在线-国产剧情AV麻豆香蕉精品-国产人久久人人人人爽-国产综合久久久久久鬼色

關于我們 | English | 網站地圖

漫談能源互聯:現有科技能否實現?

2015-11-06 15:08:57 能源圈

20世紀末21世紀初,隨著全球氣候變化加劇,和傳統能源日漸枯竭,一場新的能源革命悄然興起。以可再生能源逐步替代化石能源,實現可再生清潔能源在一次能源生產和消費中占更大份額,建立可持續發展的能源供應系統,是這一新能源革命的主要目標。在新能源革命條件下,電網的重要性日益突出。按照國家可再生能源發展“十二五”規劃,2020年我國風電、太陽能發電并網裝機容量將分別達到2億千瓦和5000萬千瓦水平,其中大部分采用集中開發外送模式。風電、太陽能發電等可再生能源具有波動性和隨機性等特點,其大規模電力外送對電網的輸送和接納能力是一個大的挑戰。

分布式電源高效利用是國內外當前關注的一個熱點,受到了各國政府、產業界、學術界持續的關注。對于分布式可再生能源的有效利用方式是分布式的“就地收集,就地存儲,就地使用”。微網是分布式電源高效利用的一種可行方式,對需要冷熱電的商業或工業用戶以及海島供電、移動供電提供了新的途徑。隨著分布式電源、分布式儲能、電動汽車等新型元件大量接入電網,未來配電系統的架構及格局將發生重大變化,其主要特征為:大電網和微電網相輔相成、協調發展;多個電壓等級構成多層次環狀網絡結構;交直流混合運行方式;物理配電網與信息系統高度融合;融合多源能源、實現供需互動的能源互聯網。

互聯網是一個充滿創新活力的領域,引領了信息技術的發展,創造了眾多新的商業模式。美國未來學家杰里米•里夫金提出的能源互聯網,以可再生分布式能源+互聯網為核心,實現分布式發電和電動汽車的廣泛接入和人人參與的公平交易。國內學者研究了能源互聯網的特征及內涵,詳細探討了能源互聯網的基本概念、架構、關鍵技術和裝備實現,推動了能源互聯網的研究。

我國領導人指出,要推動能源生產和能源消費革命,著力發展非煤能源,形成煤、油、氣、核、新能源、可再生能源多輪驅動的能源供應體系,大力推進綠色城鎮化和美麗鄉村建設。這為我們研究未來能源互聯網提出了明確的需求。

能源互聯網研究現狀盤點

歐盟

國際上針對能源互聯網進行了廣泛的研究,著力研究下一代能源系統。下面對歐盟、美國、中國提出的能源互聯網構想和相關項目及進行介紹、分析。

2008年12月德國聯邦經濟和技術部發起一個技術創新促進計劃,以信息通信技術(information and communication technology,ICT)為基礎構建未來能源系統,著手開發和測試能源互聯網的核心技術。2011年歐洲啟動了未來智能能源互聯網(future internet for smart energy,FINSENY)項目,該項目的核心在于構建未來能源互聯網的ICT平臺,支撐配電系統的智能化,并開拓新的創新服務。在此之前,瑞士相關政府機構和產業集團發起了對智能能源互聯網遠景的研究工作,德國開展了以ICT為基礎構建未來能源系統的開發和測試工作。

1)歐盟Future Internet for Smart Energy。

該項目的核心工作是ICT與能源部門協作,識別智能能源系統的需求;通過分析智能能源場景,識別ICT需求,開發參考架構并準備歐洲范圍內的試驗,終形成歐洲智能能源基礎設施的未來能源互聯網ICT平臺。該項目旨在解決當前配電系統面臨的挑戰:

① 集成分布式和間歇性發電,如熱電聯產,太陽能和風力發電;

② 集成智能樓宇和微網;

③ 居民和商業用戶的個人體驗、用能引導以及用戶參與在能源市場中發揮越來越重要的作用;

④ 削減高峰負荷;

⑤ 支持作為移動負荷的電動汽車充電基礎設施;

⑥ 激活新的電力市場電子化交易及信息服務。通過LTE(4G)、物聯網、互聯網服務、云計算等先進技術,構建能源互聯網ICT平臺,傳送中低壓配電系統功率、能量及運行相關的控制管理數據、交易和服務信息,實現配電網、微網、智能樓宇、電動汽車等各種資源端到端連接和智能控制、管理,激活需求響應、輔助服務、電能交易等電子化能源市場及服務。

2)德國E-Energy項目-基于ICT的未來能源系統。

德國聯邦政府宣布將E-Energy作為一個國家性的“燈塔項目”,旨在推動基于ICT技術的高效能源系統項目。E-Energy計劃已經選取了6個示范項目,分別由6個技術聯盟來負責具體實施。這6個示范工程圍繞低碳環保、經濟節能的目標,開展大規模清潔能源消納、節能、雙向互動等方面的示范工作。

3)瑞士Vision of Future Energy Networks。

該項目是瑞士聯邦政府能源辦公室和產業部門共同發起的一個研究項目,該項目的重點是研究多能源傳輸系統的利用和分布式能源的轉換和存儲,開發相應的系統仿真分析模型和軟件工具。

項目提出未來能源互聯網兩個遠景元素,一是通過混合能源路由器(hybrid energyhub)集成能源轉換和存儲設備;二是通過一個稱之為能源內部互聯器(energy interconnector)的設備實現不同能源的組合傳輸,如電力和氣態能源通過地下管道組合傳輸。能源路由器實現不同能源載體的輸入、輸出、轉換、存儲,是能源生產、消費、傳輸基礎設施的接口設備。該文指出,這樣的混合能源路由器有許多可用的場景,如工廠、大型樓宇、城市和農村集中居住區、獨立運行的電力系統(火車、輪船等)。

美國

美國未來學家里夫金2012年發布中文版《第三次工業革命》,把兩種不同的技術(可再生能源與互聯網)連接在一起,描繪了新的、充滿活力的能源互聯網,在我國引起廣泛關注。2008年,美國國家科學基金項目啟動“未來可再生電能傳輸與管理系統”(the future renewable electric energy delivery and management system,FREEDM),開展配電系統能源互聯網研究。

1) 美國著名未來學家杰里米•里夫金提出的能源互聯網。

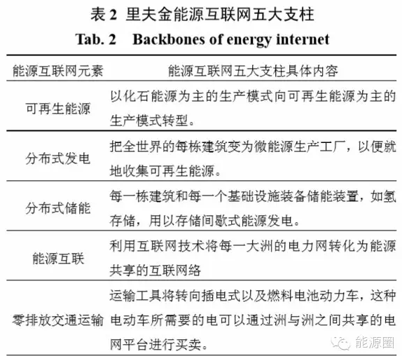
杰里米•里夫金指出未來能源體系的特征是能源生產民主化、能源分配分享互聯網化,即組建以可再生能源+互聯網為基礎的能源共享網絡,在能源通過分散的途徑被生產出來之后,利用互聯網創造新的能源分配模式。該文提出的新經濟五大支柱如表2所示。

實際上,杰里米•里夫金提出的能源互聯網實現4種能源元素(可再生能源、分布式發電、分布式儲能、電氣化交通)+互聯網,實現能源全球共享互聯網絡。2)美國未來可再生電能傳輸與管理系統項目。美國國家科學基金項目未來可再生電能傳輸與管理系統FREEDM,研究一種構建適應高滲透率分布式可再生能源發電和分布式儲能并網的高效配電系統,稱之為能源互聯網(energy internet)。這種新型配電網主要能力是:

允許分布式電源和分布式儲能隨時隨地并網、即插即用;通過分布式網絡智能軟件管理負荷、分布式電源和分布式儲能;通過一個創新性的接口(固態變壓器)與負荷、分布式電源、分布式儲能實現互聯;具有一個骨干通信基礎設施;具有一個創新性的故障保護裝置(fault isolation device,FID);可脫離主網獨立運行并可適應100%可再生能源;具有完美的電能質量并保證系統穩定;具有高效率,交流系統部分具有單位功率因數。

該項目所提出的能源互聯網主要面向高滲透率分布式電源并網,具有三個典型特征,如表3所示。

該項目所提出的能源互聯網主要特點是通過固態變壓器接入中壓配電網的多種負荷、儲能設備及可再生能源轉換成電能后可實現即插即用、故障快速檢測和處理、配電網智能化管理;在中壓配電網還是以交流方式傳輸電能,直流負荷、分布式電源在固態變壓器的接入端口接入中壓配電網。

中國

2014年7月國家電網公司董事長劉振亞在美國IEEE會議上發表署名文章,提出構建全球能源互聯網。北京市電力公司牽頭承擔國家科技部863課題“交直流混合配電網關鍵技術”等項目研究,開展城市能源互聯網技術研究和示范應用。中國電力科學研究院牽頭承擔國家電網公司基礎前瞻性項目“能源互聯網技術架構研究”,著力構建未來能源互聯網架構;依托該項目及相關技改項目支撐,搭建相應的能源互聯網研究平臺。我國國防科技大學、清華大學、天津大學也從關鍵技術、關鍵設備等方面開展了能源互聯網的研究工作。

1)全球能源互聯網。

全球能源互聯網是以特高壓為骨干網架(通道),以輸送清潔能源為主導,全球互聯泛在的堅強智能電網。全球能源互聯網將由跨國跨洲骨干網架和各國各電壓等級電網(輸電網、配電網)構成,連接“一極一道”(北極、赤道)和各洲大型能源基地,適應各種分布式電源需要,能夠將風能、太陽能、海洋能等可再生能源輸送到各類用戶。全球能源互聯網實現各種清潔能源、化石能源轉換成電能后傳輸,并與其他傳統能源傳輸方式(如鐵路、管道等)分工協作、優勢互補;作為連接各類電源和用戶的網絡樞紐,可優化配置電源資源和用戶資源,并成為全球能源交易的載體;同時還可將清潔能源送至千家萬戶,提供增值的公共服務。

2)北京延慶能源互聯網示范。

北京市電力公司承擔的國家科技部863課題“交直流混合配電網關鍵技術”和國家電網公司科技項目“分布式能源高滲透率的交直流混合主動配電網運行生產管控關鍵技術研究”,在延慶利用柔性直流技術升級改造現有配電網,建設拓撲靈活、潮流可控的多源協同主動配電網,示范建設城市能源互聯網,支持高滲透率分布式能源的靈活接入和充分消納,實現與智能微電網的協同互動,提升能量傳輸網絡的優化配置能力,提高用戶的電能質量和供電可靠性。該項目在八達嶺經濟開發區建設一座10kV交直流混聯開閉站,通過三端口柔性直流環網控制裝置實現3條10kV交流母線互聯,從而將周邊智能微電網群、光熱電站和園區光伏接入開閉站。




責任編輯: 李穎

標簽:能源互聯網,分布式能源