各相關單位:
為加強光伏行業管理,規范行業秩序,加快推進我市居民光伏應用,根據《義烏市人民政府關于促進光伏產業發展的實施意見》(義政發〔2015〕043號)文件規定,現將居民光伏企業備案工作通知如下:
一、備案條件
1、在義烏市市場監管部門注冊,具有獨立法人資格,有固定的辦公場地。
2、企業選用的關鍵器件和產品應符合相關行業標準,并出具供貨廠家合作協議或供貨證明。
3、企業應出具承諾書,承諾建立售后配套服務,負責在產品有效使用期限內提供相應的售后服務,確保客戶權益。
二、備案流程
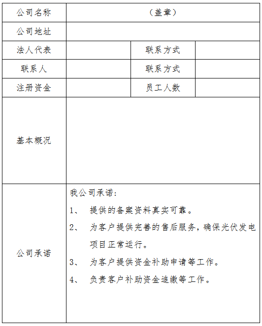
各光伏企業提供備案申請表(附件1)和相關資料裝訂成冊并報義烏市經信委備案,經信委定期對外公布備案光伏企業名單。
三、否決條件
光伏企業存在以下情形,取消備案資格,并視情況追究法律責任:
(1)提供虛假資料騙取財政補助;
(2)利用假冒偽劣產品、以次充好套取財政補助;
(3)未按照承諾要求開展相關工作的。
附件:義烏市居民光伏企業備案申請表
義烏市經濟和信息化委員會
2016年6月14日
義烏市居民光伏企業備案申請表

責任編輯: 李穎