當能源革命成為大勢所趨,越來越多的能源企業開始尋求多元化和能源轉型,中石化、中石油、中海油作為我國特大型能源化工企業,在能源轉型進程中有著舉足輕重的地位,隨著我國步入“十四五”新的發展階段,三大能源巨鱷也在加速布局新能源,優化自身能源結構。
中國石化
2021年2月19日,《中國石化報》發文稱:“十四五”期間,中國石化將加快發展以氫能為核心的新能源業務,在氫能交通和氫基煉化兩大領域大力推進氫能全產業鏈快速發展。擬規劃布局1000座加氫站或油氫合建站,7000座分布式光伏發電站點。
其實中國石化的光伏布局可以追溯到2017年。早在2017年,中石化首個集中式光伏項目——新星公司陜西渭南白水20MW農光互補光伏發電項目正式并網發電,項目選取光伏發電+農業種植,技術上采取“分塊發電、集中并網”模式,每年可節約標煤約7700噸、減排二氧化碳約24000噸。由此,中國石化在光伏領域邁開腳步。
2018年10月,中國石化與正泰新能源首個項目杭州南環路加油站正式開業,該加油站屋頂變身光伏發電站,罩棚屋面采用彩鋼瓦,總面積630㎡,共安裝組件176片,總容量50.16kWp,配置50kW組串式逆變器1臺,并網采用“自發自用余電上網”的方式接入電網。
2019年,中國石化廣東佛山石油首次在小塘水上加油船試點安裝光伏發電,發電量達44KW/天。隨后,大良加油站繼續引入光伏發電,每日發電量可達80多度。
而隨著中國光伏近兩年發展勢頭越來越好,中國石化在加快“加油站+光伏發電”布局的同時,也在光伏產業鏈上發起沖鋒。
2020年8月21日,中國石化集團資本有限公司宣布投資入股亞瑪頓集團全資子公司鳳陽硅谷智能有限公司,布局超薄光伏及光電顯示特種玻璃產業鏈。同年12月,中國石化資本宣布投資入股全球光伏膠膜材料領域的龍頭企業之一的常州百佳年代薄膜科技股份有限公司,布局光伏發電新能源、新材料領域。
2021年1月7日,中國石化邀請協鑫集團、天合光能、隆基集團、中環電子等4家光伏企業召開新能源產業發展視頻對話會,并表示將與4家企業圍繞新能源產業鏈,開展更寬領域、更深層次、更高水平的合作,實現共贏發展。合作范圍包含合作建設大型集中式光伏發電、制氫、運氫、加氫設施,全力降低成本,實現協同發展;加大電池材料方面的技術攻關力度,大幅度提高太陽能電池效率及壽命,全力降低光伏組件生產成本;合作推進光伏、氫能等新能源項目在中國石化的落地,降低用能成本,實現共贏發展;推動風光氫一體化分布式能源示范工程建設。在國內相關示范區及產業園區探討合作試點綠電制氫以及加注示范等應用場景的可能性,共同推進氫能高水平示范。
而在今年中國石化發布的《2020年度報告》中,其董事長張玉卓也表示:2021年是中國“十四五”開局之年,中國石化將立足新發展階段,全面貫徹新發展理念,落實世界領先發展方略,大力實施價值引領、市場導向、創新驅動、綠色潔凈、開放合作、人才強企六大發展戰略,推動形成以能源資源為基礎,以潔凈油品、現代化工為兩翼,以新能源、新材料、新經濟為重要增長極的“一基兩翼三新”產業格局,提高各產業鏈和整體產業體系的發展質量效益和核心競爭能力,堅定邁向高質量發展,全力打造世界領先潔凈能源化工公司。
中國石油
中國石油一直關注新能源的發展情況,并組織專項工作組跟蹤太陽能發電、風能、地熱、氫能等技術的進展情況。早在2018年中國石油就開展了光伏加油站的試點工作。
而在2019年業績發布電話會上,中國石油董事長戴厚良曾表示,將進一步加大光伏發電和風能的規模,進行全面布局。在“十四五”期間,公司將在做好油氣業務、大力發展天然氣的同時,啟動新能源專項規劃的制定等有關工作并加以實施。下一步,將積極推動化石能源與新能源全面融合發展的低碳能源生態圈建設,為公司打造有國際競爭力的綜合性能源公司奠定堅實基礎。”
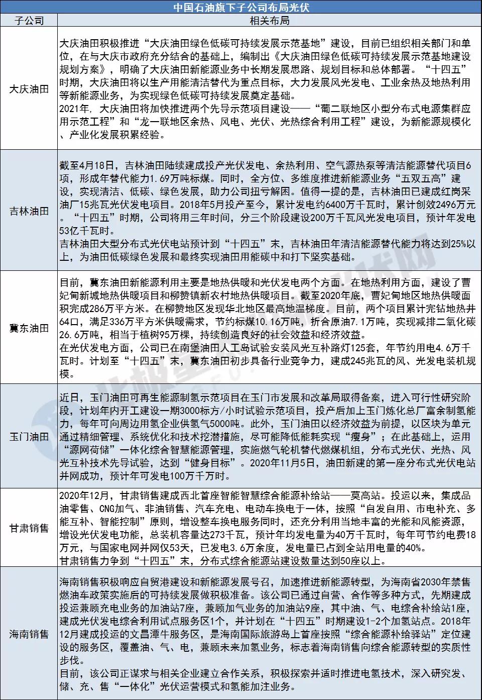
總部瞄準大方向,子公司當然反應迅速。據中國石油報道,其旗下大慶油田、吉林油田、冀東油田、玉門油田、甘肅銷售、海南銷售等多個子公司正在全力加速布局光伏加油站、光伏加氫站。

《中國石油2020年度報告》也指出:中國石油高度重視綠色低碳轉型發展,制定了“3060”條件下的綠色低碳發展路徑,初步確定了“清潔替代、戰略接替、綠色轉型”三步走的總體部署,力爭2025年左右實現“碳達峰”,2050年左右實現“近零”排放。并將主要采取三方面舉措:
一、充分利用天然氣的綠色低碳能源屬性,充分發揮公司天然氣的資源優勢,大力實施“穩油增氣”策略,推動天然氣產量快速增長,到 2025 年占比提高到 55% 左右,在同行中處于領先水平。
二、充分發揮天然氣在未來能源體系中的關鍵支撐作用,利用好公司礦權范圍內風、光、地熱等豐富資源,大力實施風、光、氣、電融合發展和氫能產業化利用,持續加大地熱資源的規模開發和綜合利用,推動公司向“油、氣、熱、電、氫”綜合性能源公司轉型。
三、積極推進綠色行動計劃,大力實施節能減排和清潔替代,努力減少碳排放;大力實施林業碳匯和CCUS,努力實現碳移除;并積極向社會外供綠色零碳能源。
中國海油
2019年7月,中海油宣布正式進軍光伏、風電行業,斥資20億元成立全資子公司中海油融風能源有限公司,經營范圍包括風力發電、太陽能發電項目的開發、建設及運營管理等。
但其實早在2009年,中海油就有意在天津投資50億元建設20條動力電池生產線,打造全國最大的新能源產業基地。
2012年年初,中海油集團擬投資3億美元建設150MW太陽能電池生產工廠和光伏電站,這是中海油首次涉足光伏行業。
在我國“雙碳目標”提出后,中國海油在今年1月15日正式宣布啟動碳中和規劃,宣布全面推動公司綠色低碳轉型。中國海油董事長汪東進表示,綠色低碳是中國海油五大發展戰略之一,中國海油將統籌做好碳達峰和碳中和頂層設計,積極構建綠色低碳發展體系,以更大決心、更強力度、更實舉措助力我國全面實現“碳達峰、碳中和”目標。
目前,中國海油已成立由多部門組成的專項研究機構,展開碳達峰和碳中和頂層設計,研究制訂公司碳減排路線圖和碳中和目標方案。同時將圍繞國家最新政策要求,進一步完善“十四五”規劃和新能源相關專項規劃,完善公司綠色發展行動計劃,推動公司綠色低碳管理邁上新臺階。
2021年4月30日晚,中國海油華東銷售湖北公司武漢陽光加油站正式啟用光伏發電照明,也標志著陽光加油站成為中國海油首次啟用光伏照明的加油站,據介紹,該陽光站的光伏照明裝置每年可以節省電費4000元左右。
光伏照明計劃是中國海油下游銷售板塊“碳達峰、碳中和”行動計劃的重要一環,旨在從源頭降低能耗,貫徹落實綠色照明工程,通過新舊更換,科學改造的方式,將節能減排融入生產經營各個環節。據悉,中國海油此次光伏照明改造首批試點將在上海、江蘇、江西新建站項目推廣使用,力爭解決加油站全部的日常照明。其中,上海星城渥汰加油站光伏發電項目有望下半年投入使用。
責任編輯: 李穎